Возможные неисправности и советы как починить светодиодную гирлянду
Причины неисправности гирлянд могут быть самыми разными. Чемпионами по проблемам являются китайские изделия. Что может с ними случиться:
отсутствие контакта из-за плохой пайки. На некоторых изделиях пайка и вовсе отсутствует, ее заменяет термоклей, поэтому при малейшем перегибе провода доставка питания к диодам пропадает и цепь гаснет. В этом случае нужно заново зачистить контакты и припаять провода.
Небольшой мастер класс по обновлению контактов на гирлянде:
| Фото | Описание работ |
![]() | Для работы понадобится паяльник, кусочек олова и канифоль |
![]() | Контакты на всех жилах гирлянды аккуратно зачищаются |
![]() | Далее нужно разобрать провода по назначению. Отделите один провод, на котором нет закрепленных светодиодов. Он будет припаиваться отдельно. Четыре остальных разберите на пары и скрепите скотчем, чтобы было удобнее работать паяльником. |
![]() | Разберите коробочку контроллера. Для этого открутите верхние болты и снимите крышку. |
![]() | Узкий вход в коробочке предназначен для шнура питания, широкий – для проводов гирлянды. Запомните, как стояла плата. |
![]() | Припаяйте две жилы шнура питания к плате. Закрепите их потом между собой скотчем, чтобы они случайно не отрывались, если дернете за шнур. |
![]() | Провод без светодиодов припаивается по центру платы на противоположном конце от питания. |
![]() | Парные жилы нужно припаять по краям платы. После работы все пять жил тоже следует скрепить скотчем для прочности. |
![]() | Перед окончательной сборкой проверьте работу устройства, включите его в розетку. |
![]() | Соберите коробочку контроллера и еще раз проверьте, работает ли кнопка. |
вторая распространенная причина поломки гирлянды – перегорание светодиода. Найти поломку –довольно хлопотное занятие. Начните с того, что определите, на какой линии не работает цепь. Это просто определить по цвету не мигающих лампочек. Дальше придется проверить каждый светодиод, чтобы найти повреждение. Есть неплохая идея, как решить эту идею подручными средствами:
Заменить поврежденный диод не сложно:
| Фото | Описание работ |
![]() | Снимите перегоревшую лампочку и зачистите провода. Сразу наденьте на оба выхода кусочек термоусадки. |
![]() | Припаяйте проводки к контактным выходам светодиода. |
![]() | Нагрейте термоусадку зажигалкой или спичкой, чтобы зафиксировать новую лампочку. |
гирлянда хаотично мигает и не переключает режимы. Чаще всего причина такой поломки в выходе из строя электролитического конденсатора. Иногда даже визуально заметно, что он пришел в негодность: его раздувает. Новый конденсатор с подходящим номиналом можно купить в любом магазине радиотоваров.
Как видите, ремонт светодиодной гирлянды – не такая уж сложная задача.
Способы крепления гирлянд на фасад
Независимо от материала чаще праздничная подсветка крепится именно к стенам. Здесь также важны надежность и безопасность. Рассмотрим три основных способа как закрепить гирлянду на доме на улице.
С помощью хомутов
Под хомутами подразумеваются пластиковые стяжки. С их помощью провода легко и быстро, надежно закрепляются к кронштейнам водосточных труб или желобов, к саморезам, крючкам и прочим выступающим элементам. Если уже имеющиеся метизы расположены на расстоянии свыше 500 мм, то стоит организовать дополнительные точки для фиксации. Так лучше будет натяжение кабеля, ниже вероятность его отрыва от порывистого ветра.
Нейлоновыми хомутами нужно закреплять уличную гирлянду на фасаде дома с шагом порядка 300-350 мм, так как на морозе под нагрузкой при редком расположении стяжки могут лопнуть. Также решение проблемы – использование морозостойкого материала. Длина выбирается с запасом относительно диаметра трубы или иного участка, к которому планируется закреплять подсветку.

Перфорированный короб
Короба с перфорацией выбираются с учетом перспективы – их не обязательно демонтировать, можно использовать в последующие годы. Каналы крепятся к фасаду обычными саморезами. Если стена состоит из бетона, блоком или кирпич, то сначала просверливаются отверстия, в них вставляются пластиковые либо анкерные дюбеля. Второй вариант надежнее, выдерживает сравнительно большие нагрузки.
Перфорированные кабель-каналы изготавливаются из разных материалов. Пластиковые легче, не нужно окрашивать, могут быть жесткими и гибкими. На самоклеящиеся крепить уличную гирлянду на дом не стоит, так как под воздействием влаги и перепадов температур клейкое вещество со временем разрушается. Металлические короба дольше служат и не деформируются при нагревании или под нагрузкой. Но во время монтажа и снятия гирлянд защитное покрытие может повредиться, поэтому его периодически нужно обновлять.

Пластиковые или резиновые крючки
Компактные и легкие изделия можно выбрать с клеевой прослойкой или с отверстием под метизы. Первые подходят для легкой иллюминации, временного монтажа. После удаления клипс и крючков зимой на фасаде практически не остается никаких следов. Вторые можно оставить, они за счет прозрачности или цвета под отделку будут малозаметными на общем фоне.

Самодельная альтернатива
Крючки с самоклеящимися клипсами можно заменить трапециевидными отрезками черной гофрированной трубы для протяжки кабельных изделий. Форма обоснована тем, что выступающие края легко закрепить саморезами к деревянному основанию. Решение как повесить уличную гирлянду на дом – вдоль заготовок длиной 50-60 мм нужно сделать прорезь. Через нее легко вставляется тонкий проводник иллюминации. Если импровизированный крепеж установлен скрыто под навесом, то его можно оставить для последующего украшения фасада подсветкой.

Что не стоит использовать для крепления гирлянд
Для организации невидимого крепежа многие пробуют использовать пластиковые скобки с гвоздиками для фиксации кабеля или площадки под хомуты. Результат, конечно, будет надежным и едва заметным на фасаде. Но в холодную погоду стоя на стремянке от такого решения практически все сразу отказываются. Причина в неудобстве забивания маленьких метизов, особенно когда нужно много точек крепления организовать.
Самоклеящиеся крючки и прочие фиксаторы допустимо использовать. Монтаж легкий и быстрый. Но актуально это в стабильных безветренных условиях без осадков. Для надежности многие усиливают имеющуюся клеевую прослойку морозостойким клеем типа “момента”. Но после демонтажа иллюминации на основании после такого фиксатора останутся следы, что со временем будут только темнеть и выделяться.

Немного о происхождении световых гирлянд
Сейчас трудно представить себе новогоднюю елку без разноцветных огоньков. Этому украшению, считающемуся теперь традиционным, едва исполнилась сотня лет. Гениальная идея пришла в голову помощнику известного изобретателя Эдисона – Эдварду Джонсону. Он взял творение своего учителя и раскрасил его цветными красками, а затем соединил несколько лампочек в одну электрическую цепь.
В конце 19 века никто не воспринял его идею серьезно, а кто бы знал, что это «баловство» подарит столько радости детям и взрослым уже буквально через десять лет, когда первой световой гирляндой была украшена елка у главного здания Вашингтона
Последующая эволюция этого новогоднего элемента сводилась только к форме лампочек. В зависимости от капризной моды они были похожи то на фигурки животных, то на космические корабли, то на звезды и фонарики. Со временем к простой цепи ламп присоединился блок управления, с помощью которого стало возможным менять режим свечения и мигания.
Украшение в форме свечей – одно из самых популярных в советские годы
Революционным шагом в производстве гирлянд стало использование светодиодов. Современные украшения выполнены именно из них. Особенности дюралайта сделали новогодний декор доступным, дешевым в эксплуатации и устойчивым к воздействию атмосферных явлений.
Критерии выбора
Из всего вышеперечисленного можно составить небольшой перечень критериев выбора уличных гирлянд. Он поможет самостоятельно, а самое главное — правильно подобрать изделие в магазине.
Как только человеку попадается гирлянда, сразу стоит обратить внимание на класс защищенности. Он указывается двумя буквами – IP, а также двумя цифрами Для украшения фасада дома, рекомендуется покупать изделия, поддерживающие степень защиты – IP44 и выше. Потому что это оптимальное решение, которое прослужит ни один год
Второе, на что важно обратить внимание – напряжение и мощность. Стоит уделить внимание только тем моделям, которые питаются от домашней сети (220 В)
Потому что это оптимальное решение, которое прослужит ни один год
Второе, на что важно обратить внимание – напряжение и мощность. Стоит уделить внимание только тем моделям, которые питаются от домашней сети (220 В)
Кроме того, при подключении рекомендуется использовать стабилизатор напряжения (подробнее о них Вы можете узнать в этой статье)
Кроме того, важно обращать внимание на показатель мощности, который не должен превышать 65 Вт. Если значение будет выше, есть риск перегрева, что в дальнейшем вызовет пожар. Температурный режим эксплуатации
Большинство приборов рекомендуется использовать только при значениях от -20 до +30 градусов по Цельсию. Также можно встретить варианты, способные выдерживать более низкую температуру. Однако устанавливать их во всех регионах нет смысла. Потому что при покупке таких вариантов человек переплатит за дополнительную защиту, которая ему может не понадобится. Следует смотреть на материал изоляции. Подробнее о них говорилось выше; Количество лампочек. При покупке изделия, важно убедиться, что оно способно работать в нескольких цветовых режимах. Ведь нередко в магазине встречаются китайские исполнения, способные только светить определенным цветом. Минимальное количество светодиодов – 10 штук. Контроллер. Элемент часто идет в комплекте к гирляндам, однако его можно приобрести и отдельно, если человека не устраивает качество исполнения стандартной модели. Главное назначение контроллера – управление цветовым режимом изделия. Человек сможет легко изменять или подстраивать скорость мигания, включать различные опции и т.п. Без этого устройства покупать гирлянды нет никакого смысла
Температурный режим эксплуатации. Большинство приборов рекомендуется использовать только при значениях от -20 до +30 градусов по Цельсию. Также можно встретить варианты, способные выдерживать более низкую температуру. Однако устанавливать их во всех регионах нет смысла. Потому что при покупке таких вариантов человек переплатит за дополнительную защиту, которая ему может не понадобится. Следует смотреть на материал изоляции. Подробнее о них говорилось выше; Количество лампочек
При покупке изделия, важно убедиться, что оно способно работать в нескольких цветовых режимах. Ведь нередко в магазине встречаются китайские исполнения, способные только светить определенным цветом
Минимальное количество светодиодов – 10 штук. Контроллер. Элемент часто идет в комплекте к гирляндам, однако его можно приобрести и отдельно, если человека не устраивает качество исполнения стандартной модели. Главное назначение контроллера – управление цветовым режимом изделия. Человек сможет легко изменять или подстраивать скорость мигания, включать различные опции и т.п. Без этого устройства покупать гирлянды нет никакого смысла.
Как правильно выбрать уличную светодиодную морозостойкую гирлянду
Широкий ассортимент уличных украшений, предлагаемых современными производителями, позволяет подобрать оптимальный вариант для любого объекта. Для этого надо четко представлять, какие требования предъявляются изделиям подобного вида. Чтобы уличная новогодняя гирлянда прослужила подольше и работала бесперебойно, она должна:
- Быть изготовлена из качественного материала. Использование дешевого пластика может привести к тому, что в сильный мороз корпус изделия растрескается. Вместо качественного пластика может использоваться каучук или резина. Такие изделия не только лучше функционируют, но и соответствуют более высокому уровню безопасности.
- Иметь оптимальные геометрические параметры для украшения конкретного фасада здания.
- Обладать достаточным уровнем влагостойкости. При отсутствии дополнительной защиты от проникновения влаги уличная гирлянда достаточно быстро выйдет из строя. В маркировке изделия должна присутствовать буква N.
Внимание! Особого внимания заслуживает морозостойкость изделия. Качественные уличные гирлянды, которые можно эксплуатировать при отрицательной температуре, маркируются G или R
Право о рабочем режиме уличных гирлянд
Внешнее освещение и его подключение регламентировано Правилами устройства электрических установок (ПЭУ). Норма, которую нужно віполнять при подсоединении гирлянд, вмонтирована в пункте 6.4.18.
Вся световая реклама, архитектурная подсветка, также и уличные гирлянды для нового года строений, обязаны быть запитаны по самостоятельным индивидуальным линиям от электрической сети строений или электролиниям. Самая большая мощность не должна быть больше 2 кВт на одну фазу. При этом нужно, чтобы был резерв мощности. Еще одно требование – должна быть предусматривается защита от утечки или сверхтока.
Классификация по форме и внешнему виду
Основными критериями для классификации светодиодной продукции данного типа принято считать способ питания и конфигурацию. В первом случае речь идет об устройствах, подключаемых к электрической сети, или питаемых автономно от нее при помощи аккумулятора либо батареек. Нередко применяются гирлянды на солнечных батарейках, но это допустимо не везде, а только там, где солнечный свет в изобилии.
Выбирая изделие, нужно ориентироваться на способ украшения экстерьера и конфигурацию:
- Гирлянды «Занавес» и «Дождь» являются одними из самых популярных разновидностей. Во втором случае используется множество одно- или разноцветных мигающих ламп с возможностью переключения на эффект переливания. Отличный вариант для освещения крыш, карнизов здания. «Занавес» больше подходит для более просторных площадей.
- Линейная гирлянда пригодится при украшении красивых кустарников и деревьев. Нередко ее применяют при декорировании криволинейных контуров, что обусловлено повышенной гибкостью материала. Хорошее решение при поиске оригинального дизайна.
- Дополнить придомовую территорию можно яркими светящимися фигурками в виде снеговиков, Деда Мороза и других сказочных персонажей.
- Стандартная лента, состоящая из гибкой платы, на которую устанавливаются многочисленные диоды. Существуют модели одного или разных цветов с множеством рабочих режимов и определенной длиной вплоть до 50 метров. Очень удобное в эксплуатации изделие, из которого можно создать самые необыкновенные формы.

- Уличная морозостойкая гирлянда «Бахрома» или «Сосулька» – еще один вариант для украшения карнизов и козырьков. Длина отдельной платы не должна быть больше 1 метра. При соединении нескольких светодиодных ламп получается необычный эффект бегущих лампочек (как на взлетной полосе). Встроенный контроллер приводит к постепенному их затуханию. Один осветительный прибор может содержать до 10-ти «тающих сосулек», устанавливаемых на расстоянии около 500 мм.
- Гирлянда «Сетка» является очень сложной конструкцией, состоящей из нескольких проводов, соединяющих светодиоды. Хорошо подходит при декорировании фасада здания.
Кроме этого, уличные гирлянды могут состоять из светодиодов, по форме напоминающих капли дождя, воздушные шарики или геометрические фигуры.
Как сделать рождественские колокольчики

Это даже не колокольчики, а колокола, но тем лучше для новогоднего украшения двора и участка. Связки колокольчиков можно сделать из пластиковых цветочных горшков.
- Порасьте вазоны серебряной краской. Лучше использовать баллончиковую краску – получится быстро и без разводов.
- Можно прикрепить к донышкам горшочков какие-нибудь держатели – скобы или петли, а можно использовать дренажные отверстия.
- Язычки рождественских колокольчиков – елочные игрушки.
- Добавим в гирлянды красные (можно и зеленые) ленты.

Металлические емкости также можно использовать для изготовления колоколов, только крепление в этом случае нужно будет делать надежнее. Некоторые металлические вазоны выглядят винтажно, и гирлянда получится невероятно красивой.
Оконные украшения
Оконные новогодние украшения радуют не только жильцов, но и прохожих. Украшать окна к Новому году можно и изнутри, и снаружи помещения.
Внешнее оформление
Чаще всего с улицы новогодние украшения на окна вешают в частных домах. Оконные проёмы по периметру оформляют электрическими гирляндами и венками из хвойных веток. Можно купить готовое изделие, но гораздо интереснее сделать его своими руками. Для работы понадобятся:
- ветки хвойных деревьев (можно использовать искусственные);
- тонкая проволока;
- декоративные элементы.
Из проволоки делают каркас, длина которого равна периметру окна. Ветки собирают в пучки и прикрепляют их с помощью проволоки к каркасу. Венок украшают бусами и ёлочными игрушками.
В многоквартирных городских домах на окна с уличной стороны можно повесить игрушки, изображающие Деда Мороза. Такие фигуры крепятся к стеклу на присоски.
Внутреннее оформление оконных проёмов
Классическими приёмами декорирования окон на Новый год являются: рисование различных сюжетов на стёклах с помощью красок или зубной пасты и приклеивание вырезанных из бумаги картинок и снежинок. На окна также можно приклеить недорогие наклейки, в изобилии продающиеся в магазинах. Новогодние картинки, вырезанные из бумаги, называются вытынанки. Шаблоны для их создания можно легко найти в интернете. Подключив к украшению окна фантазию, можно создать множество сказочных картин. Они будут радовать и дарить праздничное настроение не только своим создателям, но и окружающим людям.
Светящейся занавес
С занавесом попроще, так как монтаж гирлянд на фасад можно сделать раз и навсегда. Снимать их не обязательно, ведь они неплохо украшают веранду даже летом.
Вот именно на этом расстоянии мы и устанавливаем фиксаторы. Можно сразу сделать разметку.
А как можно повесить гирлянду? Мы будем вешать ее навсегда, поэтому и ищем перманентный монтаж. Всего их 2:
- Пластиковые крючки. Частый крепеж для монтажа занавеса. Они прозрачные, поэтому заметить их почти невозможно. На доме они фиксируются с помощью саморезов и дюбелей. В домашнем декоре они неплохи, а вот для улицы их покупать не стоит. Пластик не очень любит перепады температуры, а если регион с переменной погодой (зимой страшный мороз, летом зной), то уже через пару лет он потрескается. Тем более всегда будет давить светодиодная гирлянда.
2. Металлические крючки. А вот они подходят для перманентного монтажа. Металл не боится перепадов температуры и вес занавеса ему нипочем. Минус – крючок всегда будет заметен, хоть и не сильно. При покупке нужно изучить металл. Если это будет обычная сталь – не берите. Быстро поржавеет и придет в негодность. Сталь должна быть защищена нержавеющим металлом (никель, медь). Также подойдет нержавейка.
Мы разобрались, как прикрепить гирлянду на стену к фасаду. А как ее подключить? Зачастую новогодняя подсветка дома уже имеет понижающий трансформатор на блоке управления. Поэтому, достаточно просто подключить ее к сети.
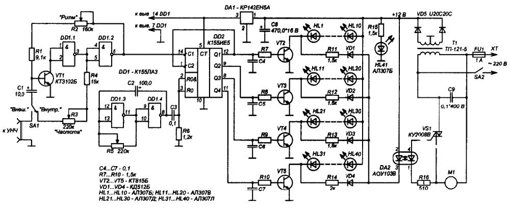
Схема, устройство и принцип работы контроллера для гирлянд
Для успешного ремонта контроллера для гирлянд и дюралайта своими руками нужно знать его электрическую схему, принцип ее работы и устройство контроллера.
Обращаю ваше внимание, что в статье приведена инструкция ремонта контроллеров, с выходным напряжением 220 В, не предназначенного для подключения R G B светодиодных лент на напряжение 12 В или 24 В. Ремонту светодиодных лент посвящена статья «Ремонт контроллера светодиодной ленты»
Электрическая схема и принцип работы контроллера
Электрическая схема очень простая и в ней разберется даже человек, не имеющий специальных знаний. На чертеже показана схема светодинамической системы. Она состоит из двух частей – контроллера и гирлянд.
Питающее напряжение из сети переменного тока напряжением 220 В поступает через сетевую вилку на выпрямительный мост, состоящий из четырех диодов VD1-4. Сглаживающий конденсатор отсутствует, так как для работы тиристоров нужно изменяющееся напряжение.
Выпрямленное напряжение положительной полярности (+) с диодного моста поступает на общий провод гирлянды и через резистор R2 на 10 вывод микропроцессора DD1 типа Q803. Для сглаживания пульсаций после резистора установлен электролитический конденсатор С1.
К отрицательному выводу (–) диодного моста подключен конденсатор С1, вывод 2 микропроцессора и катоды тиристоров VS1-4.
Для формирования управляющего напряжения для подачи на управляющие электроды тиристоров на вывод 1 DD1 через резистор R1 подается напряжение непосредственно от одного из сетевых проводов.
Кнопка SA1 предназначена для выбора светодинамических режимов работы системы. При каждом кратком нажатии включается следующий световой эффект. В простых контроллерах обычно запрограммировано 8 вариантов свечения гирлянды.
Управляющие выводы тиристоров VS1-4 подключены к выходам микропроцессора 3-6. Когда уровень положительного напряжения на выходе микросхемы превысит 2 В относительно катода (k), тиристор открывается и на гирлянду подается питающее напряжение.
Устройство и конструкция контроллера
Простой китайский контроллер состоит из двух половинок корпуса, между которыми размещена печатная плата из фольгированного гетинакса.
Подводящие питающее напряжение провода и идущие на гирлянды соединены с печатной платой контроллера путем пайки непосредственно к контактным площадкам печатных проводников.
Кнопки для переключения режимов работы встречаются псевдосенсорные и механические. На фотографии слева – псевдосенсорная, на торце толкателя кнопки нанесен слой токопроводящей резины. При нажатии на кнопку токопроводящая резина замыкает не покрытые лаком расположенные рядом проводники печатной платы, и сигнал управления поступает на микропроцессор.
В контроллере установлен бескорпусной микропроцессор, который распаян на отдельной печатной плате. Такие микросхемы в народе называют «клякса». Печатная плата с микропроцессором вставляется в прорезь печатной платы контроллера и удерживается за счет пайки печатных дорожек.
Светодиодные и с лампами накаливания гирлянды припаиваются непосредственно к плате контроллера. Для шнуров дюралайт, в связи с его конструктивными особенностями, конец кабеля снабжается круглым (для круглого) или плоским (для плоского) разъемом. Количество штырей зависит от количества в дюралайте цепочек светодиодов или лампочек.
Светодиодная гирлянда собственными руками
Сделать гирлянду собственными руками очень легко для тех, кто имеет фактический навык в аналогичных процессах, разбирается в физике и может читать электрические схемы. Отыскать подходящий вариант расположения можно без труда в сети интернет.
Для выполнения работ нужно иметь в наличии следующие материалы и материалы:
- Светоизлучающие диоды на 20 мА;
- кабель (0,25?0,5 мм);
- резистор с сопротивлением 100 Ом;
- блок питания на 6 В;
- острый нож;
- силиконовый герметик пропускающий свет (для работ которые проводятся снаружи), Пистолет для него;
- паяльный аппарат, канифоль, припой.
Рассмотрим три различных по трудности варианта изготовления гирлянды.
Обычная конструкция
Работа простой гирлянды устроена по принципу последовательного подсоединения диодов. Выполнить гирлянду из светоизлучающих диодов собственными руками довольно легко.
- Перед тем как приступить к работам нужно определиться, на каком расстоянии будут расположены лампочки. После этого необходимо выполнить подходящие метки на проводе. Идеальным считается расстояние от 25 до 30 см;
- ножиком бережно необходимо сделать срезы верхнего изоляционного слоя в обозначенных местах. Длина среза – не больше 2 см. После на это место необходимо обязательно нанести чуть-чуть канифоли и припоя, который прочно закрепит диод. После чего, припаять ножки диода;
- надежность крепления на этом этапе не большая, благодаря этому нужно создать изоляцию. Тонким скотчем необходимо обмотать лампочку таким образом, чтобы она появилась в конвертике. После этого, зафиксировать верхнюю его часть. Подобным образом прикрепляют все диоды;
- на последнем шаге подключают резистор и блок питания. После этого систему нужно проверить.

Методичное подсоединение обычного украшения
Многоцветное украшение
Сделать многоцветное украшение LED очень легко. К отдельному генератору необходимо подключать собственный цвет. Понимая рабочий принцип, можно присоединить желанное многоцветие.
Благодаря параллельному соединению, гирлянда будет работать даже в случае выхода из строя одного из цветов.
В этом подсоединении существенную роль играет контроллер. Цена его не большая, зато с его помощью функции гирлянды расширятся. Провода следует припаять к микросхеме, которая будет отвечать за режимы функционирования изделия, при этом с помощью кнопки управления можно будет управлять режимами.
При маленьких внеочередных затратах выйдет занимательная многоликая гирлянда, прекрасно работающая в самых различных режимах.

Многоцветная структура уличного украшения
Непростая схема на диодах
Можно попробовать сделать собственными руками уличную гирлянду на литиевых батарейках. Она выделяется цветным шлейфом с имитацией в воздухе оригинальных узоров. Приобрести данное изделие очень тяжело. Однако если все материалы приобрести в отдельности и потратить установленное время, можно достигнуть хорошего результата с хороший экономией бюджета.
- светоизлучающие диоды 10 мм с эффектом светового рассеивания;
- скотч неширокий;
- магниты диаметром до 1,3 мм и толщиной 30 мм;
- клеевой состав эпоксидный;
- литиевые батарейки CR 2032 3V.
Дальше очередность действий будет следующей.
- тестируем диод, для чего длинную ножку каждой лампы прикладуем плюсу к литиевой батарейке, короткую – к минусу;
- после тестирования следует укрепить светоизлучающий диод на батарейке скотчем;
- магнит необходимо зафиксировать скотчем к батарейке к стороне позитивного полюса;
- конструкцию необходимо прикрепить на проводе.
Сложность этой работы — в монотонности и внимательности. Все действия необходимо повторить столько раз, сколько задумано диодов на гирлянде.

Не простое подключение диодов
Режимы работы уличных светодиодных гирлянд на дом и другие объекты
Каждый из нас видел, что мерцание огней светодиодных гирлянд, расположенных как на улице, так и в домах, может отличаться большим разнообразием. Каждый режим имеет определенные названия, а все модели гирлянд заранее запрограммированы на ту или иную комбинацию.
Основные названия и описания режимов:
- fixing (фиксинг) – режим статичного свечения диодов без каких-либо дополнительных эффектов;
- chasing (чейзинг) – постепенное зажигание, чередующееся с медленным затуханием светодиодов. Благодаря плавности этого процесса, его используют для создания таких эффектов, как переливы, а также световые водопады;

Чтобы устройство радовало хозяев дома и гостей впечатляющими световыми эффектами, стоит купить уличную морозостойкую светодиодную гирлянду с большим количеством режимов работы
- flash (мерцание) – в этом режиме каждый 5-й или 7-й светодиод в гирлянде мерцает;
- chameleon (хамелеон) – постоянная интенсивная смена цветов светодиодов;
- мультичейзинг, для которого требуется контроллер. Он включает в себя сочетания сразу нескольких разных режимов.
Модели, могущие предоставить все вышеперечисленное разнообразие эффектов, стоят, безусловно, дороже, чем те, которые ограничиваются одним или двумя режимами. В любом случае стоит проверять исправность каждого режима еще в магазине до того, как вы оплатите покупку.














































