Подключение к трёхфазной сети
Принцип работы схемы: Когда автоматический выключатель QF-1 переводят во включенное состояние на силовых контактах контактора и цепи управления появляется напряжение. Российские моторы на три фазы подключаются по звезде.
В коллекторных движках аналогичные задачи решаются намного проще.
Его ёмкость должна быть в 2,5 — 3 раза больше ёмкости рабочего.
Концы обжать клеммным наконечником, если они есть, подключить в разрыв конденсатор. Для работы схемы необходимы 3 пускателя. Чревато это коротким замыканием и даже выход из строя автомата УЗО.
Обычно его емкость Сп больше в раза по сравнению с Ср. Проверка переменным током Две любые обмотки включают параллельно концами к мультиметру. Работа по выводу недостающих концов требует определенного навыка.
Схемы подключения трехфазного двигателя. К 3-х и 1-о фазной сети
На практике это условие практически невыполнимо, поэтому при пуске двигателя подключают два конденсатора Ср — рабочий конденсатор; Сп — пусковой конденсатор. В двигателе есть проводник с желто-зеленой изоляцией.
Варианты подключения 3-х фазного двигателя к электросети
Ввиду того, что конструкция движка в таком варианте усложняется, чаще применяется электродвигатель, подключение которого обеспечивается переключением между этими схемами. Двигатель с магнитным пускателем Трехфазный электродвигатель работает через магнитный пускатель по аналогичной схеме с автоматическим выключателем. На третью обмотку включают напряжение.
Включение такого двигателя в сеть v приводит к снижению его номинальной мощности в з раза. Это можно легко заметить, проанализировав его конструкцию.
Первая задача решается «прозваниванием» всех проводов тестером замером сопротивления. Если электрические и механические режимы соответствуют конструктивно заложенным нормам, асинхронный движок — это самый долгоживущий из всех электромоторов.
Если концы одной обмотки найдены — лампа загорается.
При размыкании контакта стрелка пойдет к минусу. Но будет значительное падение мощности и эффективности его работы.
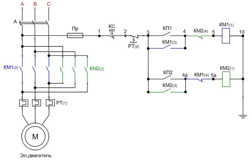
Кстати на советских пускателях и контакторах были совмещенные блок-контакты, то есть один из них был замкнутым, а второй разомкнутым, в большинстве современных контакторов нужно устанавливать сверху приставку блок-контактов, в которой есть пары дополнительных контактов как раз для этих целей. Преимуществом этой схемы соединения мотора является низкая стоимость, простое исполнение и техобслуживание.
Но таких накопителей не найти в магазинах. При запуске мощного асинхронного двигателя от Вт или при пуске маломощного, но с начальной нагрузкой, подсоединяют его к В через рабочий и пусковой конденсаторы.
Как подключить кнопку пуска трехфазного двигателя
https://youtube.com/watch?v=u87I1vK6ZHE

Читайте дополнительно: Оформление энергетического паспорта
Выбираем автоматический выключатель и пусковое устройство.
Прежде чем заняться подключением двигателя, давайте подберем пускорегулирующую аппаратуру. Современная промышленность выпускает огромное количество автоматов для защиты электродвигателя. Купив такой прибор, можно сразу отбросить вопросы по дальнейшему выбору.
Это интересно — «Способы крепления светильников».
Единственное, что придется сделать — рассчитать аппарат по номинальному току. Вычисляется по формуле: для трехфазной сети — I = Р/ Un*1 .73*n*cosф, и для однофазной — I = Р/ Un*cosф, где Р – мощность электромотора, Un – рабочее напряжение, n – его КПД (как правило, есть в паспорте на изделие, обычно 0,85), а cosф – коэффициент мощности (можно найти в паспорте, для электромоторов, обычно, он равен 0,85). Далее получив результат, умножаем его на температурный коэффициент (это примерно 1,2). Из этого следует, что если, к примеру, мы имеем двигатель 1кВт – то его номинальный ток получится 2,1А для 380в и 6,3А для 220в. Подбираем автоматические выключатели (АВ) с ближайшими параметрами на увеличение. Хорошо зарекомендовали себя автоматы защиты двигателя с встроенным тепловым реле производства Moeller, ABB, Schneider Electric. Но есть одно «НО», они достаточно дорогие.
Поэтому, исходя из финансовых вопросов, берем обычный модульный АВ с характеристикой «С». Однако, к нему еще необходимо тепловое реле (теплушка). Самым оптимальным вариантом будет выбор ПМЛ-1220. И наконец, давайте сами соберем это устройство, тем более, что в нем нет ничего сложного. Нам понадобится: кроме АВ, модульный или просто контактор с 4 нормально-разомкнутыми контактами. Теплушка и две кнопки без фиксации (по одной с нормально-разомкнутыми нормально-замкнутым контактами). Дальше делаем как представлено ниже.
Возможные схемы подключения обмоток электродвигателей
Асинхронные электродвигатели имеют три обмотки, каждая из которых имеет начало и конец и соответствует своей фазе. Системы обозначения обмоток могут быть разными. В современных электродвигателях принята система обозначения обмоток U, V и W, а их выводы обозначают цифрой 1 начало обмотки и цифрой 2 – её конец, то есть обмотка U имеет два вывода: U1 и U2, обмотка V – V1 и V2, а обмотка W – W1 и W2.
Обмотки трёхфазных электродвигателей можно подключать по двум различным схемам: звездой (Y) или треугольником (Δ).
Подключение электродвигателя по схеме звезда
Название схемы подключения обусловлено тем, что при соединении обмоток по данной схеме (см. рисунок справа), визуально это напоминает трёхлучевую звезду.
Как видно из схемы подключения электродвигателя, все три обмотки своим одним концом соединены вместе. При таком подключении (сеть 220/380 В), к каждой обмотке отдельно подходит напряжение 220 В, а к двум обмоткам, соединённым последовательно, – напряжение 380 В.
Основным преимуществом подключения электродвигателя по схеме звезда являются небольшие пусковые токи, так как напряжение питания 380 В (межфазное) потребляют сразу 2 обмотки, в отличие от схемы «треугольник». Но при таком подключении мощность питаемого электродвигателя ограничена (главным образом из экономических соображений): обычно по звезде включают относительно слабые электродвигатели.
Подключение электродвигателя по схеме треугольник
Название этой схемы также идёт от графического изображения (см. правый рисунок):

Как видно из схемы подключения электродвигателя – «треугольник», обмотки подключаются последовательно друг к другу: конец первой обмотки соединяется с началом второй и так далее.
То есть к каждой обмотке будет приложено напряжение 380 В (при использовании сети 220/380 В). В этом случае по обмоткам течёт больший ток, по треугольнику обычно включают двигатели большей мощности, чем при соединении по звезде (от 7,5 кВт и выше).
Подключение электродвигателя к трёхфазной сети на 380 В
Последовательность действий такова:
1.
Для начала выясняем, на какое напряжение рассчитана наша сеть.2. Далее смотрим на табличку, которая есть на электродвигателе, она может выглядеть так (звезда Y /треугольник Δ):
Советы и хитрости установки
- Перед сборкой схемы надо освободить рабочий участок от тока и проконтролировать, чтобы напряжение отсутствовало тестером.
- Установить обозначение напряжения сердечника, которое упоминается на нем, а не на пускателе. Оно может быть 220 или 380 вольт. Если оно 220 В, на катушку идет фаза и ноль. Напряжение с обозначением 380 – значит разные фазы. Это является важным аспектом, ведь при неверном подсоединении сердечник может сгореть или не будет запускать полностью нужные контакторы.
- Кнопка на пускатель (красная)Нужно взять одну красную кнопку «Стоп» с замкнутыми контактами и одну черную либо зеленую кнопку с надписью «Пуск» с неизменно разомкнутыми контактами.
- Учтите, что силовые контакторы заставляют работать или останавливают только фазы, а нули, которые приходят и отходят, проводники с заземлением всегда объединяются на клеммнике в обход пускателя. Для подсоединения сердечника в 220 Вольт на дополнение с клеммника берется 0 в конструкцию организации пускателя.
Читать также: Станок для производства изделий из пластика
А ещё вам понадобится полезный прибор – пробник электрика, который легко можно сделать самому.
В статье подробно рассказано о нескольких способах обновления BIOS на материнской плате Asus.
Теперь вы точно подберете идеальный ноутбук для работы или учебы!
Данная статья описывает преимущества SSD накопителей для приложений и игр. Также здесь выполняется сравнение между достоинств данного накопителя с устаревшим аналогом.

В статье речь идет о том, как отремонтировать пластмассовый китайский электрочайник.
Подача электропитания на двигатели осуществляется либо через контактор, либо через магнитный пускатель. По выполняемым функциям эти устройства очень схожи между собой, и нередко в прайс-листах их даже путают. Между ними, тем не менее, существуют и серьезные различия. Виды магнитных пускателей, с фото и примерами, а также схема их подключения будут разобраны в рамках статьи.

Краткое содержимое статьи:
Схема как из 380 сделать 220 Вольт
Существует несколько вариантов, как из 380 сделать 220 Вольт. Схемы таких соединений должны быть известны любому опытному электромонтёру:
- Подключить однофазную нагрузку к фазному и нулевому проводам. Нейтральный проводник обычно имеет меньшее сечение, или для их поиска в четырёхжильном кабеле можно использовать мультиметр. Напряжение между фазными проводами составит 380В, а между фазой и нулём 220В.
- Использовать трансформатор 380/220. Мощность этого устройства должна быть равна или больше мощности подключаемого электроприбора. Достоинство этой схемы в меньшей опасности поражения электрическим током. Вместо обычного трансформатора можно взять автотрансформатор. Этот прибор имеет меньшие габариты, но не защищает от поражения электрическим током.

Схемы подключения ЗВЕЗДА и ТРЕУГОЛЬНИК
Производители предлагают трехфазные электродвигатели как с возможностью изменять схему подключения, так и без таковой.
Более раннему обозначению выводов обмоток С1 — С6 соответствует современное U1 — U2, W1 — W2 и V1 — V2. В распред. коробке выведены провода в количестве трёх (заводом изготовителем по умолчанию осуществлена схема подключения *звезда*) или шести (двигатель можно подключать к трехфазной сети как звездой, так и треугольником). В первом случае необходимо начала обмоток (W2, U2, V2) соединить в единой точке, три оставшихся провода (W1, U1, V1) подключить к фазам питающей сети (L1, L2, L3).
Преимущество метода звезда — плавный запуск мотора и мягкая работа (обусловленная щадящим режимом и благоприятно сказывающаяся на эксплуатационном сроке агрегата), а также меньший пусковой ток. Недостаток — потеря по мощности примерно в полтора раза и меньший крутящий момент. Применяется для оборудования, имеющего на валу свободно вращающуюся нагрузку – вентиляторы, центробежные насосы, валы станков, центрифуг и другого оборудования, не требовательного к крутящему моменту. Схему треугольник применяют для электродвигателей, изначально имеющих на валу неинерционную нагрузку, такую как вес груза лебедки или сопротивление поршневого компрессора. Для снижения пускового тока осуществляют комбинированный тип включения (применим для электромоторов мощностью от 5 кВт) — сочетающий в себе преимущества первых двух схем — пуск происходит по схеме звезда, а после вхождения электромотора в рабочее состояние происходит автоматическое (реле времени) или ручное переключение (пакетник) — мощность возрастает до номинальной.
Подбираем конденсатор
В цепи переменного тока — а это как раз наш случай — не стоит пользоваться полярными, имеющими плюсовой и минусовой контакты (анод и катод) конденсаторами. Но при необходимости эту проблему обойти можно путём использования диодного моста или двух полярных конденсаторов, объединённых в один соединением одноимённых контактов, но тут опять лучше позвать опытного электрика.
Существует формула потребной ёмкости рабочего конденсатора, но рассчитав по ней, равно потребуется проверять работу устройства на практике. Если есть какие-то конденсаторы лучше сразу перейти к методу вдумчивого подбора, но именно вдумчивого, а не совсем бездумного. Конденсаторы должны быть неполярными, обладать одинаковым рабочим напряжением никак не менее 300 В, но лучше 400 В и выше.
Рабочее напряжение конденсаторов должно быть ОДИНАКОВЫМ, иначе тот, где оно меньше, выйдет из строя.
Начните со значения 30 микрофарад (μF) на 1 киловатт паспортной мощности мотора при соединении обмоток статора звездой, при треугольнике можно пробовать с 50−70 μF. Электродвигатель на холостом ходу (без нагрузки) должен запуститься и набрать обороты не особо нагреваясь, продолжительная работа на холостом ходу нежелательна, двигатель может сгореть. Если холостой запуск происходит нормально, без перегрева и запаха гари, то рабочий конденсатор подобран, на нём и будет работать, подключайте нагрузку и продолжайте испытания уже в рабочем состоянии.
А если подключение электродвигателя 380 В на 220 В через конденсатор происходит сразу под серьёзной нагрузкой? Тут потребуется стартовый конденсатор, его ёмкость нужно начинать подбирать со значений в полтора раза больше, чем рабочий. Пример: рабочий 60 μF, тогда стартовый первоначально ставим на 90 μFи, если нормального запуска нет, то добавляем ёмкость пусковой цепи конденсаторов (примерная ёмкость пусковой цепи составляет до трёх рабочей, в нашем примере до 180 μF). После выхода на рабочие обороты пусковые конденсаторы выключаются, остаётся только рабочий. Цепи рабочего и пускового конденсаторов параллельны, в каждую можно поставить отдельный выключатель.
В бытовой сети не нужно использовать устройства мощностью более 3 квт — сработает защита или сгорит проводка.
Подключение звездой
В этом случае концы обмоток статора соединяются вместе в одной точке с помощью специальной перемычки. Трехфазное напряжение подается на их начала. Таким образом, на фазной обмотке напряжение будет 220в, а линейное напряжение между двумя оставшимися фазными обмотками – 380в.
Подключение трехфазных двигателей с питающим напряжением 220/127в к стандартным однофазным сетям выполняется только по типу звезды, в противном случае агрегат быстро придет в негодность. Также именно по данной схеме подключаются все электромоторы российского производства на 380в.
В целом подключение звездой обеспечивает более мягкий запуск двигателя и плавность его работы, давая также возможность перезагрузки. Поэтому двигатели средней мощности принято запускать по данной схеме. Однако следует учесть, что в этом случае трехфазный двигатель не сможет работать на полную мощность.
Схема подключения асинхронного двигателя с конденсаторным запуском: 3 технологии
Статор с обмотками для запуска от конденсаторов имеет примерно такую же конструкцию, что и рассмотренная выше. Отличить по внешнему виду и простыми замерами мультиметром его сложно, хотя обмотки могут иметь равное сопротивление.
Ориентируйтесь по заводскому шильдику и таблице из книги Алиева. Такой электродвигатель можно попробовать подключить по схеме с кнопкой ПНВС, но он не станет раскручиваться.
Ему не хватит пускового момента от вспомогательной обмотки. Он будет гудеть, дергаться, но на режим вращения так и не выйдет. Здесь нужно собирать иную схему конденсаторного запуска.
2 конца разных обмоток подключают с общим выводом О. На него и второй конец рабочей обмотки подают через коммутационный аппарат АВ напряжение бытовой сети 220 вольт.
Конденсатор подключают к выводам пусковой и рабочей обмоток.
В качестве коммутационного аппарата можно использовать сдвоенный автоматический выключатель, рубильник, кнопки типа ПНВ или ПНВС.

Здесь получается, что:
- главная обмотка работает напрямую от 220 В;
- вспомогательная — только через емкость конденсатора.
Эта схема используется для легкого запуска конденсаторных электродвигателей, включаемых в работу без тяжелой нагрузки на привод, например, вентиляторы, наждаки.
Если же в момент запуска необходимо одновременно раскручивать ременную передачу, шестеренчатый механизм редуктора или другой тяжелый привод, то в схему добавляют пусковой конденсатор, увеличивающий пусковой момент.
Принцип работы такой схемы удобно приводить с помощью все той же кнопки ПНВС.

Ее контакт с самовозвратом подключается на вспомогательную обмотку через дополнительный пусковой конденсатор Сп. Второй конец его обкладки соединяется с выводом П и рабочей емкостью Ср.
Дополнительный конденсатор в момент запуска электродвигателя с тяжелым приводом помогает ему быстро выйти на номинальные обороты вращения, а затем просто отключается, чтобы не создавать перегрев статора.
Эта схема таит в себе одну опасность, связанную с длительным хранением емкостного заряда пусковым конденсатором после снятия питания 220 при отключении электродвигателя.
При неаккуратном обращении или потере внимательности работником ток разряда может пройти через тело человека. Поэтому заряженную емкость требуется разряжать.
В рассматриваемой схеме после снятия напряжения и выдергивания вилки со шнуром питания из розетки это можно делать кратковременным включением кнопки ПНВС. Тогда емкость Сп станет разряжаться через пусковую обмотку двигателя.
Однако не все люди так поступают по разным причинам. Поэтому рекомендуется в цепочку пуска монтировать два дополнительных резистора.

Сопротивление Rр выбирается номиналом около 300÷500 Ом нескольких ватт. Его задача — после снятия напряжения питания осуществить разряд вспомогательной емкости Сп.
Резистор Rо низкоомный и мощный выполняет роль токоограничивающего сопротивления.
Добавление резисторов в схему пуска электродвигателя повышает безопасность его эксплуатации, автоматически ограничивает протекание емкостного тока разряда заряженного конденсатора через тело человека.
Где взять номиналы главного и вспомогательного конденсаторов?
Дело в том, что величину пусковой и рабочей емкости для конденсаторного запуска однофазного АД завод определяет индивидуально для каждой модели и указывает это значение в паспорте.
Отдельных формул для расчета, как это делается для конденсаторного запуска трехфазного двигателя в однофазную сеть по схемам звезды или треугольника просто нет.
Вам потребуется искать заводские рекомендации или экспериментировать в процессе наладки с разными емкостями, выбирая наиболее оптимальный вариант.
Владелец видеоролика “I V Мне интересно” показывает способы оптимальной настройки параметров схемы запуска конденсаторных двигателей.
Схемы подключения
Начнем с того, что рассмотрим конструкцию трехфазного электродвигателя. Нас здесь будут интересовать три обмотки, которые и создают магнитное поле, вращающее ротор мотора. То есть, именно так и происходит преобразование электрической энергии в механическую.
Существует две схемы подключения:
- Звезда.
- Треугольник.
Сразу же оговоримся, что подключение звездой делает пуск агрегата более плавным. Но при этом мощность электродвигателя будет ниже номинальной практически на 30%. В этом плане подключение треугольником выигрывает. Мощность подключенный таким образом мотор не теряет.
Но тут есть один нюанс, который касается токовой нагрузке. Эта величина резко возрастает при пуске, что негативно влияет на обмотку. Высокая сила тока в медном проводе повышает тепловую энергию, которая влияет на изоляцию провода. Это может привести к пробивке изоляции и выходу из строя самого электродвигателя.
Хотелось бы обратить ваше внимание на тот факт, что большое количество европейского оборудования, завезенного на просторы России, укомплектовано европейскими электрическими двигателями, которые работают под напряжением 400/690 вольт. Кстати, снизу фото шильдика такого мотора
Так вот эти трехфазные электродвигатели надо подключать к отечественной сети 380В только по схеме треугольник. Если подключить европейский мотор звездой, то под нагрузкой он сразу же сгорит.
Отечественные же трехфазные электродвигатели к трехфазной сети подключаются по схеме звезда. Иногда подключение производят треугольником, это делается для того, чтобы выжать из мотора максимальную мощность, необходимую для некоторых видов технологического оборудования.
Производители сегодня предлагают трехфазные электродвигатели, в коробке подключения которых сделаны выводы концов обмоток в количестве трех или шести штук. Если концов три, то это значит, что на заводе внутри мотора уже сделана схема подключения звезда.
Если концов шесть, то трехфазный двигатель можно подключать к трехфазной сети и звездой, и треугольником. При использовании схемы звезда необходимо три конца начала обмоток соединить в одной скрутке. Три остальных (противоположных) подключить к фазам питающей трехфазной сети 380 вольт.
При использовании схемы треугольник нужно все концы соединить между собой по порядку, то есть последовательно. Фазы подключаются к трем точкам соединения концов обмоток между собой. Внизу фото, где показаны два вида подключения трехфазного двигателя.
Схема звезда-треугольник
Такая схема подключения к трехфазной сети используется достаточно редко. Но она существует, поэтому есть смысл сказать о ней несколько слов. Для чего она используется? Весь смысл такого соединения основан на позиции, что при пуске электродвигателя используется схема звезда, то есть плавный пуск, а для основной работы используется треугольник, то есть выжимается максимум мощности агрегата.
Правда, такая схема достаточно сложная. При этом обязательно устанавливаются в соединение обмоток три магнитных пускателя. Первый соединяется с питающей сетью с одной стороны, а с другой стороны к нему подсоединяются концы обмоток. Ко второму и третьему подключаются противоположные концы обмоток. Ко второму пускателю производится подсоединение треугольником, к третьему звездой.
Принцип работы таков: при включении первого пускателя временное реле включает и пускатель номер три, то есть, подключенного по схеме звезда. Происходит плавный пуск электродвигателя. Реле времени задет определенный промежуток, в течение которого мотор перейдет в обычный режим работы. После чего пускатель номер три отключается, а включается второй элемент, переводя на схему треугольник.
Определение схемы
Если не разобраться с тем, как соединяются между собой фазы обмоток, то включить устройство не удастся. В электродвигателях на 3 фазы соединение происходит в треугольник или звезду, иногда эти методы комбинируют между собой.
Все основные параметры устройства указаны на шильде, поэтому по ней чаще всего определяют возможности мотора. Помимо технических параметров там есть номинал рабочего напряжения. Среди обозначений есть параметры подключения двигателя на 220/380 В. Многое здесь зависит от производителя, иногда указывают обозначения сразу для треугольника и звезды, это предпочтительный вариант.

Шильд есть не на всех двигателях, иногда подключение электродвигателя на 380 В невозможно только потому, что информация с таблички стерлась. В этом случае схему узнают после открытия блока. Когда под крышкой находятся 6 выводов с клеммными соединениями, тип обмотки определить проще всего. Модели с тремя выводами и внутренним способом подключения доставляют больше проблем. Тут для получения информации придется полностью разобрать мотор.
Подключение трехфазного двигателя к сети 220В
Подключение трехфазного двигателя к однофазной сети так же возможно, как и включение его в трехфазную сеть. Разница будет лишь в способе подключения и в выдаваемой мотором рабочей мощности. Она не сможет превышать 50% от максимального значения, достигаемого при питании от сети 380 Вольт, если соединить обмотки звездой. При подключении методом треугольника можно развить 70% от максимально возможной мощности. Поэтому, если питание подается от сети 220В, имеет смысл подключать электродвигатель только вторым способом.
Схема подсоединения мотора 380 на 220
При питании от 380 на каждую намотку приходится одна фаза. Но при подключении к 220 Вольт к двум обмоткам подключается фазный и нулевой провод, третья остается свободной. Для компенсации отсутствия третьей фазы запуск электродвигателя происходит через конденсатор.
Если запускается в ход маломощный мотор (не более 1500 Вт) без начальной нагрузки, то подключать можно лишь через рабочий конденсатор. От него идут два провода. Первый нужно соединить с нулем, а второй – с 3-ей вершиной треугольника.
При запуске мощного асинхронного двигателя (от 1500 Вт) или при пуске маломощного, но с начальной нагрузкой, подсоединяют его к 220В через рабочий и пусковой конденсаторы. Последний подключается параллельно первому. Он необходим для увеличения пускового момента, поэтому его включение происходит только в момент запуска мотора в ход.
Пусковой конденсатор включают в схему через кнопку, а подача питания в 220В происходит путем перевода специального тумблера в положение «включено», отключение – в состояние «выключено». Вместо тумблера можно воспользоваться кнопкой с двумя позициями. Тогда запуск будет следующим:
- Питание подается через тумблер или специальную кнопку;
- Нажимается кнопка пускового конденсатора;
- Она удерживается до тех пор, пока электродвигатель не разгонится;
- Кнопка пуска отпускается, отчего ее пружины размыкают цепочку конденсатора.
При включении электродвигателя в сеть 220 Вольт с реверсом для изменения направления вращения вала понадобится еще один тумблер. При смене положения один из выводов рабочего конденсатора будет соединяться то с фазой, то с нулем.
На рисунке выше предусмотрена схема подсоединения двигателя 380 к сети 220 с реверсом с пусковой кнопкой. Она актуальна, если мотор не набирает обороты с отсутствием пускового накопителя (он на рисунке находится справа).
Подбор конденсаторов
Емкость конденсаторов для подключения к 220В необходимо подбирать. В случае с рабочим накопителем это просто. Расчет его емкости происходит по формулам:
- Соединение треугольником: Ср=4800*I/U.
- Соединение звездой: Ср=2800*I/U.
Подбор пускового накопителя происходит опытным путем (смотрите видео). Обычно его емкость (Сп) больше в 2-3 раза по сравнению с Ср. Например: есть мотор с током в обмотках 2 ампера. При подсоединении намоток треугольником в сеть 220 Ср будет равен 25 мкФ. Тогда Сп будет варьироваться в диапазоне 50-75 мкФ. Но таких накопителей не найти в магазинах. Поэтому придется купит несколько с номинальной емкостью и соединить их параллельно. 25 мкФ можно получить из 2 по 10 мкФ и 1 по 5.
Если Сп будет меньше требуемого значения, то намотки статора будут перегреваться. Возможно даже плавление изоляционной оболочки. Если Сп будет больше требуемого, то нельзя будет развить достаточную мощность. Поэтому подбор начинайте с минимальной емкости (в примере это 50 мкФ), а затем ищите оптимальное значение путем добавления накопителей номинальной емкости.
Для запитывания двигателя от 220В подойдут накопители от 300В следующих типов:
- МБГЧ,
- МБПГ,
- МБГО,
- БГТ.
Вы можете узнать все характеристики накопителя (емкость, тип, рабочее напряжение), взглянув на его корпус.
Теперь вы сможете пользоваться трехфазным асинхронным электродвигателем, включая его к сети 220В или 380В в зависимости от того, какая линия проходит рядом. Чтобы лучше понять принцип подсоединения обмоток и фаз с их началами и концами, посмотрите видео.





































