Изображение на электрических схемах
Блокинг генератор: принцип работы
Для начала рассмотрим получение синусоидального типа сигнала. Самый известный генератор на транзисторе такого типа – генератор колебаний Колпитца. Это задающий генератор с одной индуктивностью и двумя последовательно соединёнными ёмкостями. С помощью него производится генерация требуемых частот. Оставшиеся элементы обеспечивают требуемый режим работы транзистора на постоянном токе.
Дополнительная информация. Эдвин Генри Колпитц – руководитель отдела инноваций «Вестерн Электрик» в начале прошлого века. Был пионером в разработке усилителей сигнала. Впервые произвёл радиотелефон, позволяющий разговаривать через Атлантику.
Также широко известен задающий генератор колебаний Хартли. Он, как и схема Колпитца, достаточно прост в сборке, однако требуется индуктивность с отводом. В схеме Хартли один конденсатор и две последовательно соединённые катушки индуктивности производят генерацию. Также в схеме присутствует дополнительная ёмкость для получения плюсовой обратной связи.
Схемы генераторов на транзисторах
Основная область применения вышеописанных приборов – средние и высокие частоты. Используют для получения несущих частот, а также для генерации электрических колебаний малой мощности. Принимающие устройства бытовых радиостанций также используют генераторы колебаний.
Все перечисленные области применения не терпят нестабильного приёма. Для этого в схему вводят ещё один элемент – кварцевый резонатор автоколебаний. В этом случае точность высокочастотного генератора становится практически эталонной. Она достигает миллионных долей процента. В принимающих устройствах радиоприёмников для стабилизации приёма применяют исключительно кварц.
Что касается низкочастотных и звуковых генераторов, то здесь есть очень серьёзная проблема. Для увеличения точности настройки требуется увеличение индуктивности. Но увеличение индуктивности ведёт к нарастанию размеров катушки, что сильно сказывается на габаритах приёмника. Поэтому была разработана альтернативная схема генератора Колпитца – генератор низких частот Пирса. В ней индуктивность отсутствует, а на её месте применён кварцевый резонатор автоколебаний. Кроме того, кварцевый резонатор позволяет отсечь верхний предел колебаний.
В такой схеме ёмкость не даёт постоянной составляющей базового смещения транзистора дойти до резонатора. Здесь могут формироваться сигналы до 20-25 МГц, в том числе звуковые.
Производительность всех рассмотренных устройств зависит от резонансных свойств системы, состоящей из емкостей и индуктивностей. Отсюда следует, что частота будет определена заводскими характеристиками конденсаторов и катушек.
Важно! Транзистор – это элемент, произведённый из полупроводника. Имеет три вывода и способен от поданного входного сигнала небольшой величины управлять большим током на выходе
Мощность элементов бывает разная
Используется для усиления и коммутации электрических сигналов
Мощность элементов бывает разная. Используется для усиления и коммутации электрических сигналов.
Дополнительная информация. Презентация первого транзистора была проведена в 1947 г. Его производная – полевой транзистор, появился в 1953г. В 1956г. за изобретение биполярного транзистора была вручена Нобелевская премия в области физики. К 80-м годам прошлого века электронные лампы были полностью вытеснены из радиоэлектроники.
Разновидности преобразователей 12 на 220 вольт
Для правильного выбора, ознакомьтесь с основными видами преобразователей напряжения, представленными на рынке электротоваров:
По форме сигнала выходного напряжения
Устройства делятся на чистый синус и модифицированный синус. Разницу в форме сигнала видно на иллюстрации.
Дело в том, что преобразователи работают не так, как генераторы переменного тока. На входе в устройство подается постоянный ток определенной величины.
Сначала он преобразуется в импульсный (для обеспечения работы повышающего трансформатора), затем из полученного пульсирующего тока формируется синусоидальная кривая, привычная для большинства потребителей переменного напряжения 220 вольт.
Для получения гладкой кривой необходима дорогостоящая схема, а большинство производителей стараются предложить покупателю экономную цену.
Зарядным устройствам и блокам питания ноутбуков подойдет и модифицированная кривая. А звуковоспроизводящая аппаратура может работать с перебоями и сильными помехами. Некоторые блоки питания, например, в LED телевизорах, сильно греются при таком входном сигнале.
Имеются случаи выхода из строя блоков питания. Устройства с электродвигателями (например, компрессор холодильника или насос газового котла) также может работать со сбоями при подключении к преобразователю с модифицированным синусом.
По реализации повышающей функции. Способов получить переменное напряжение из постоянного достаточно много. Рассмотрим основные из них:
Трансформаторные преобразователи с 12 на 220
Имеют достаточно примитивную, но при этом эффективную конструкцию. Это самый простой преобразователь, который можно собрать своими руками.
Преобразователь на 220 из трансформатора
При помощи мультивибратора постоянный ток преобразуется в импульсный, с частотой 50 Гц. Затем повышающий трансформатор преобразует напряжение до уровня 220 вольт, на выходе монтируется стабилизатор.
Недостатком такой компоновки является большой размер и невозможность получить чистый синус. Но для простейших задач (работа зарядного устройства или паяльника) вполне сгодится.
Главная задача, которую нужно решить – как намотать трансформатор для преобразователя. Подойдет тороидальный сердечник (для компактности) от любого ненужного блока питания.
Понятное дело, во вторичной обмотке витков должно быть больше в соответствие с коэффициентом повышения. Мощность подобных устройств обычно не превышает 200 Вт.
Преобразователи на задающем генераторе
Обычно для этих целей используется микросхема КР1211ЕУ1. Главная деталь преобразователя отечественного производства, поэтому ее стоимость невысокая.
После того, как генератор задаст переменное напряжение – сигнал уходит на ключи, выполненные на транзисторах IRL2505.
Схема преобразователя с 12 на 220
Далее подключается повышающий трансформатор, на выходе которого сформировано переменное напряжение 220 вольт. Для снижения влияния высокочастотных импульсов, которые многократно усиливаются на вторичной обмотке – установлен подавляющий конденсатор.
Мощность преобразователя может достигать 500 Вт, в зависимости от трансформатора. Его подбирают с запасом, превышающим номинал в 2,5 раза.
Нагрузка на остальные элементы не такая высокая. Например, при выходной мощности, не превышающей значение 200 Вт, ключевые транзисторы работают без радиаторов.
Более совершенными с технической точки зрения являются преобразователи на ШИМ контроллерах. Такие устройства на выходе дают чистый синус, а также имеют высокий КПД.
Схема преобразователя на ШИМ контроллерах
Совершенная схема позволяет создать мощные устройства (1-2 кВт) при относительно компактных размерах. Габариты определяют радиаторы охлаждения и система вентиляции. Высокая стоимость элементной базы выводит прибор из разряда бюджетных.
Однако в сравнении с промышленными образцами, экономия при самостоятельной сборке существенная. Такой преобразователь осилит и питание холодильника.
А качественная форма выходного сигнала позволит подключать требовательные потребители – телевизоры и музыкальные центры.
Однако наибольшим спросом все же пользуются компактные устройства, предназначенные для питания гаджетов поменьше. Схема преобразователя 12 220 на транзисторах доступна каждому радиолюбителю, умеющему держать в руках паяльник.
Схема преобразователя 12 220 на транзисторах
Собрав такую схему в аккуратном корпусе, можно установить ее в автомобиле, и у вас будет настоящая бортовая розетка 220 вольт.
Электрик в доме
Преобразователь напряжения 12/220 своими руками
В настоящее время выпускается достаточно много преобразователей напряжения 12/220 В, рассчитанных на достаточно большие мощности. Но если вам нужен для дачи или гаража для освещения (телевизора,дрели,насоса) простой преобразователь напряжения 12/220, то его можно сделать своими руками. Предлагаемая схемы выгодно отличается от подобных наличием сигнализации разряда аккумулятора.
Это очень актуально, если для питания схемы использовать аккумулятор автомобиля. Хотя лучше, всё же, взять другой аккумулятор, или приобрести для машины новый аккумулятор, а старый использовать для преобразователя. В схеме использовано минимум деталей, но устройство вполне справляется со своей функцией. Такие устройства, которые преобразуют постоянное напряжение в переменное, ещё называют инверторами.
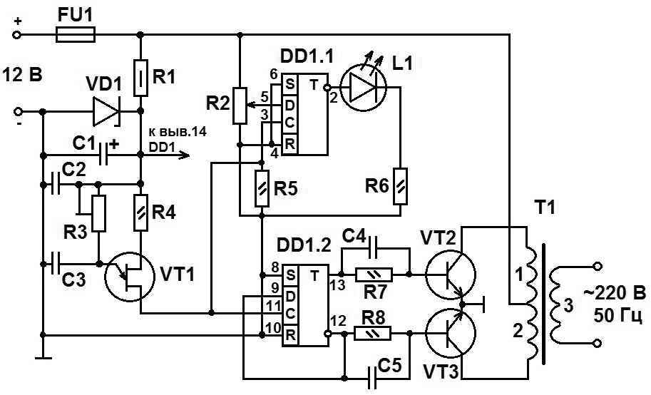
Схема преобразователя напряжения 12/220 В

В схеме обозначено:
- FU1 — предохранитель на 10А.
- R1 — резистор МЛТ-0,5, 150 Ом.
- R2 — переменный резистор СП-1, 22 кОм.
- R3 — подстроечный резистор СП3-16, 1 МОм
- R4 — резистор МЛТ-0,125, 330 Ом.
- R5, R7, R8 — резисторы МЛТ-0,125, 2кОм.
- R6 — резистор МЛТ-0,125 1,5 кОм.
- VD1 — стабилитрон КС 191А.
- C1 — конденсатор К53-1, 50 мкФ х 50 В.
- С2, С3 — конденсаторы КМ-5, 0,1 мкФ.
- С4,С5 — конденсаторы КМ-5, 510 пФ.
- VT1 — однопереходной транзистор КТ 117А.
- VT2, VT3 — транзисторы КТ 827А.
- L1 — светодиод АЛ 307А.
- DD1 — микросхема К561ТМ2.
- Т1 — трансформатор.
Описание работы схемы
Генератор, собранный на транзисторе VT1, генерирует колебания с частотой 100 Гц, частоту можно регулировать подстроечным резистором R3. Триггер DD1.2 делит частоту пополам и на выходах 12 и 13 триггера образуются противоположно направленные по амплитуде импульсы с частотой 50Гц. Импульсы попеременно открывают транзисторы VT2 и VT3, которые включены по схеме двухтактного усилителя мощности. Нагрузкой транзисторов VT1, VT2 являются обмотки 1 и2 повышающего трансформатора Т1, на вторичной обмотке 3 которого и образуется переменное напряжение 220В, 50 Гц.
Стабилизатор выполненный на VD1, R1 и сглаживающий конденсатор С1 служат для питания микросхемы и генератора и исключают влияние работы ключевых транзисторов VT1, VT2 на работу схемы, а конденсаторы С5,С4 уменьшают время переходного процесса (помогают быстрее переключатся этим транзисторам). Триггер DD1 включает сигнальный светодиод L1, при снижении напряжения на аккумуляторе до заданного значения, которое устанавливается переменным резистором R2.
Наладка схемы
- Отключить «+» от соединения обмоток 1 и 2.
- Проверить частоту на базах транзисторов VT2 и VT3 с помощью осциллографа, подстроить, при необходимости, резистором R3 до 50Гц.
- Снизить напряжение источника питания до 10-11В. Добиться постоянного свечения светодиода L1 с помощью переменного резистора R2.
- Подключить «+» обратно к точке соединения обмоток 1 и 2.
- Проверить работу устройства от полностью заряженного аккумулятора.
Детали схемы
Транзисторы VT2, VT3 КТ 827 можно взять с любым буквенным индексом, но желательно с самым большим коэффициентом передачи тока базы.
Стабилитрон VD1 можно заменить на любой другой с напряжением стабилизации 8-9В.
Трансформатор можно выполнить на базе магнитопровода ПЛМ 27-40-58. Первичные обмотки 1 и 2 намотать проводом ПБД-2 (ПСД-2) по 15 витков каждую. Вторичную обмотку 3 намотать проводом ПЭВ-2, 0,64 мм — 704 витка.
Конденсатор С2 установить непосредственно на выводах микросхемы DD1.
При отсутствии нужного номинала резисторов и конденсаторов можно составить требуемый из нескольких деталей, как это сделать описано в этой статье.
Печатную плату можно изготовить по технологии, описанной в этой статье.
Параметры преобразователя 12/220
Данный преобразователь напряжения испытывался нагрузкой 100 Вт. Потребляемый ток преобразователя не более 10А, потребляемый ток без нагрузки не более 1А. Преобразователь выдерживает пусковые токи электронасоса, электродрели. Максимальное падение напряжения на выходе — 10 В.
Для питания аппаратуры, требующей синусоидального сигнала, на выходе можно установить сглаживающий прямоугольность импульсов конденсатор, его ёмкость нужно подбирать для достижения наилучшего результата, подбор можно начать с ёмкости в 1 мкФ. Конденсатор должен быть рассчитан на напряжение не ниже 400В.
Будет интересно почитать:
Автоматическое включение света
Датчик движения для освещения в помещениях.
Ионизатор воздуха (люстра чижевского)
Рубрики: Полезные устройства, Электронные устройства, Электросхемы Метки: электроника, электроприборы, электросхема
Какие бывают преобразователи
В современно мире существует множество видов преобразователей тока, как небольших для минимальных потребностей, так и крупных способных обеспечить энергией несколько электроприборов.

Для самых простых нужд можно использовать преобразователи работающие от прикуривателя в автомобиле. Работу холодильника они конечно обеспечить не смогут, но вот радио или зарядку телефона, планшета, ноутбука вполне осилят.









Благодаря ШИМ контролерам преобразователи заметно шагнули вперёд. Вырос коэффициент полезного действия, а форма тока приблизилась к привычным для приборов форме чистого синуса. А максимальная мощность выросла до нескольких кило ватт.

Конечно всё это касается лишь дорогих и массивных преобразователей. Но и более простые, тоже не стояли на месте и улучшали свои характеристики.

Время работы будет ограниченно мощностью и ёмкостью аккумулятора. И если вы на долго отправляетесь в путешествие, то не следует слишком сильно нагружать аккумулятор и ограничивать себя в потреблении электроэнергии.

Для отдыха не природе лучше всего подойдёт компактный маломощный преобразователь. Его вполне хватит для бытовых нужд в походе.


Не каждый бытовой прибор сможет работать с такой формой тока и может вовсе прийти в негодность. Поэтому следует внимательно подходить к выбору приборов для поездок на природу.








Существует три вида преобразователей напряжения с 12 на 220 В:
- Автомобильный;
- Компактный;
- Стационарный тип.

Также нельзя забывать, что чем выше нагрузка на преобразователь, тем ниже его КПД. И если в этом нет необходимости, нагружать его следует минимально, чтобы не расходовать драгоценную энергию впустую.

Обзор производителей
Различные торговые точки могут предложить довольно широкий ассортимент инверторов-преобразователей напряжения 12-220 В. Инверторы выпускаются в различных странах — большинство из них производится в Китае, но это совсем не значит что они плохого качества. Ведь многие известные бренды из-за высокой конкуренции стремятся снизить себестоимость своей продукции, поэтому и переносят свои производственные мощности на территорию Китая.
Изучая предлагаемые рынком модели можно обратить внимание, что некоторые изделия имеют одинаковые характеристики, но при этом значительно различаются в цене. Связанно это с использованием той или иной радиоэлементной базы. Устройства, соответствующие заявленным характеристикам, собранные на качественной элементной базе и оборудованные необходимой защитой, надёжны в эксплуатации, поэтому стоят дороже
Устройства, соответствующие заявленным характеристикам, собранные на качественной элементной базе и оборудованные необходимой защитой, надёжны в эксплуатации, поэтому стоят дороже.
Наиболее популярными брендами являются:
- Wenchi. Тайваньский производитель радиоэлектронного оборудования. Присутствует на рынке уже более 23 лет. Его продукция сертифицирована во многих странах мира, включая Россию. Компания имеет свою лабораторию, в которой проводится испытание приборов и внедрение в их работу новых технологий. Спросом пользуются модели INS-1000W-12 и INS-200W-12.
- Mean Well. Ведущий разработчик импульсных блоков питания. Фирма постоянно модернизирует и расширяет ассортимент своей продукции. Хорошие технические характеристики и демократичная цена позволяют каждому покупателю выбрать оптимальное оборудование этой марки. Популярными моделями являются: A301−2K5-F3 PBF, A301−150-F3, TN-1500−212B.
- Gembird. Основанная в Голландии в 1997 году компания стала лидером в производстве компьютерной периферии источников питания. Хотя цех по производству инверторов находится в Китае, продукция проходит тщательный контроль и соответствует международным стандартам. Сервисные центры фирмы расположены во многих странах, что позволяет довольно быстро получить качественную помощь. Потребители часто выбирают инверторы серии Gembird I.
- Robiton. Российская компания, специализирующая на производстве элементов питания. Её продукция соответствует требованиям безопасности Европейского союза. На все свои изделия фирма предоставляет три года гарантии. Повышенным спросом пользуются модели R300 и R500.
Вам это будет интересно Источники бесперебойного питания (ИБП) для компьютеров
Преобразователь напряжения 12-220 В: варианты изготовления, схемы, реализация
В преобразователе я применил ферритовый Ш-образный сердечник от трансформатора ТПИ телевизора. Все родные обмотки были размотаны, т. Преобразователь напряжения 12 схема которую мы рассмотрели, включает в свой состав дроссель.
Его можно изготовить своими руками намотав на ферритовом кольце от компьютерного блока питания диаметром 10мм и 20 витков проводом ПЭЛ 2. Опять понравившееся мне TL в паре с мосфетами Эта такая современная разновидность полевых транзисторов , трансформатор на этот раз я позаимствовал из старого компьютерного блока питания.
Самый дешевый инвертор В обойдется в рублей. Но все зависит от производителя. Качественные, многофункциональные приборы производства известных фирм, могут иметь стоимость свыше рублей. Именно поэтому люди, более-менее разбирающиеся в электротехнике, предпочитают делать инвертор своими руками.
Благо элементы для изготовления можно найти в самом простом блоке питания персонального компьютера.

Вязание оказывает положительное влияние на организм: факты, доказанные ученными. Говорить комплименты: как интроверту избежать неловкости в коллективе. Почему русские не любили зеленоглазых и считали этот цвет глаз некрасивым. Завтрак занятой дамы: хачапури “Шустрики” на кефире. Готовятся 5 минут. До следующего урожая: как правильно обрезать куст крыжовника осенью.
Туристы в Бразилии нашли письмо в бутылке. Внутри была записка на русском. Ученые выяснили, как связана скорость походки и IQ. Почему русский зритель не может полюбить молодого актера Павла Табакова.
Еврейские дети умные и талантливые. Попкорн, греческий йогурт и другие продукты, заряжающие энергией. Жена увидела, что муж танцует с другой, и решила действовать видео.

Он потратил более долларов на операции и теперь разваливается на глазах. Главная Автомобили Легковые автомобили. Мощность инвертора. Ксения Демина 9 сентября, Комментарии 0.
Новые Обсуждаемые Популярные. Я хочу получать. Новые комментарии в личный кабинет. Ответы на мои комментарии. Читают онлайн — Следят за новыми комментариями — 6. Отмена Ответить. Редактирование комментария возможно в течении пяти минут после его создания, либо до момента появления ответа на данный комментарий.
Отмена Сохранить.
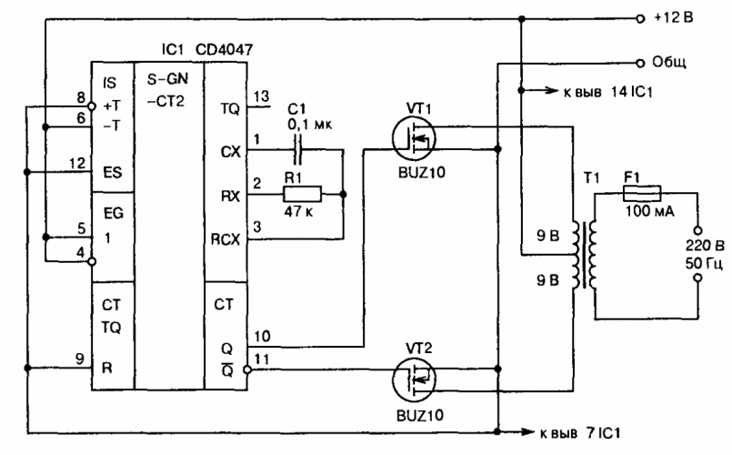
Мощный автомобильный преобразователь 12-220 50 Гц своими руками – 15 Июля 2014
| Еще год назад мною была опубликована схема самого простого преобразователя напряжения 12-220, с того дня забыл про этот инвертор и вот сегодня решил опять собрать и показать широкой публике основу его работы. |
Инвертор состоит из задающего генератора на 50 Герц (до 100 Гц), который построен на основе самого обычного мультивибратора. С момента публикации схемы наблюдал, что многие успешно повторили схему, отзывы довольно хорошие – проект удался.
Данная схема позволяет получить на выходе почти сетевые 220 Вольт с частотой 50Гц (зависит от частоты мультивибратора. На выходе нашего инвертора прямоугольные импульсы, но с выводами прошу не спешить – такой инвертор пригоден для питания почти всех бытовых нагрузок, за исключением тех нагрузок, которые имеют встроенный двигатель, который чувствителен к форме подаваемого сигнала.
Телевизор, проигрыватели, зарядные устройства от портативных ПК, нотбуков, мобильных устройств, паяльники, лампы накаливания, светодиодные лампы, ЛДС, даже персональный компьютер – все это можно без проблем питать от предлагаемого инвертора.
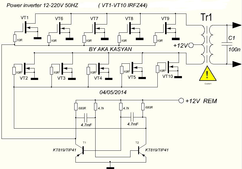
Несколько слов о мощности инвертора. Если задействовать одну пару силовых ключей серии IRFZ44 мощность порядка 150 ватт, ниже указана выходная мощность в зависимости от количества пар ключей и их типа
Транзистор Кол-во пар. Мощность (Вт) IRFZ44/46/48 1/2/3/4/5 250/400/600/800/1000IRF3205/IRL3705/IRL2505 1/2/3/4/5 300/500/700/900/1150IRF1404 1/2/3/4/5 400/650/900/1200/1500Max
Но и это еще не все, один из тех людей, который собрал сей прибор отписывался с гордостью, что ему удалось снять до 2000 ватт, разумеется и это реально , если использовать скажем 6 пар IRF1404 – действительно убойные ключи с током 202Ампер, но разумеется максимальный ток не может доходить до таких значений, поскольку выводы при таких токах попросту бы расплавились.
Инвертор имеет функцию REMOTE (ремоут контроль). Фишка в том, что для запуска инвертора нужно подать маломощный плюс от АКБ на линию, к которому подключены маломощные резисторы мультивибратора. Несколько слов о самих резисторах – все брать с мощностью 0,25 ватт – они не будут перегреваться. Транзисторы в мультивибраторе нужны довольно мощные, если собираетесь качать несколько пар силовых ключей. Из наших подойдут КТ815/17 а еще лучше КТ819 или импортные аналоги.
Конденсаторы – являются частотнозадающими, их емкость 4.7мкФ, при таком раскладе компонентов мультивибратора, частота инвертора будет в районе 60Гц. Трансформатор я взял от старого бесперебойника, мощность транса подбирается исходя от нужно (расчетной) мощности инвертора, первичные обмотки 2 по 9 Вольт (7-12 Вольт), вторичная обмотка стандарт – сетевая. Конденсаторы пленочные, с расчетным напряжением 63/160 и более вольт, берите та, что есть под рукой.
Ну вот и все, добавлю только, что силовые ключи при большой мощности будут нагреваться как печка, им нужен очень хороший теплоотвод, плюс активное охлаждение. Не забываем изолировать пары одного плеча от теплоотвода, во избежания КЗ транзисторов.
Инвертор не имеет никаких защит и стабилизацию, возможно напряжение будет отклоняться от 220 Вольт.
Скачать печатную плату с сервера
С уважением – АКА КАСЬЯН
Обсудить на Форуме
Как пользоваться автомобильным инвертором
Автоинвертор 220в должен работать с запасом мощности напряжения в 25-30% от предполагаемой нагрузки. Если пренебречь этой рекомендацией, то предохранители устройства будут постоянно выходить из строя. То есть, выбирая прибор для подключения к автомобильному инвертору, — его мощность необходимо умножить на 1,3, в результате получиться тот показатель напряжения, который будет забирать потребитель.
Если не оставлять такой резерв при работе с автоинвертором, то оно может быстро прийти в негодность, так как его работа будет осуществляться на повышенных мощностях.
Подключается автоинвертор по следующему принципу:
| Мощность подключаемых приборов | Возможные подключения |
| К автоинвертору подключаются бытовые приборы малой мощности до 150 Вт (сотовые телефоны, электробритвы, планшеты) | Инвертор подключается прямо к прикуривателю автомобиля через специальный штекер |
| К автоинвертору подключаются приборы высокой мощности до 300 ВТ (микроволновые печи, дрели, перфораторы, телевизоры) | Инвертор подключается напрямую к аккумулятору автомобиля через специальные зажимы на проводах |
Как видно из таблицы — автомобильные инверторы имеют неограниченные возможности и их применение может быть довольно разнообразным.
Варианты: глобально
Преобразователь напряжения 12-220 В для питания нагрузки до 1000 Вт и более в целом можно сделать самостоятельно такими способами (в порядке повышения затрат):
- Оформить в корпус с теплоотводом готовый блок с Avito, Ebay или AliExpress. Ищется по запросу «inverter 220» или «inverter 12/220»; можно сразу добавить требуемую мощность. Обойдется прим. вдвое дешевле такого же заводского. Электротехнических навыков не нужно, но – см. ниже;
- Собрать такой же из набора: печатная плата + «россыпь» компонент. Приобретается там же, но к запросу добавляется diy, что значит под самосборку. Цена еще прим. в 1,5 раза ниже. Нужны начальные навыки в радиоэлектронике: умение паять пользоваться мультиметром, знание разводок (распиновок) выводов активных элементов или умение их искать, правил включения в схему полярных компонент (диодов, электролитических конденсаторов) и умение определять, на какой ток какого сечения нужны провода;
- Приспособить под инвертор компьютерный источник бесперебойного питания (ИБП, UPS). Исправный ИБП б/у без штатной АКБ можно найти за 300-500 руб. Навыков не нужно никаких – к ИБП просто подключается авто АКБ. Но заряжать ее придется отдельно, также см. ниже;
- Выбрать способ преобразования, схему (см. далее) сообразно своим потребностям и наличию деталей, рассчитать и собрать полностью самостоятельно. Возможно совсем даром, но кроме начальных электронных навыков понадобится умение пользоваться некоторыми специальными измерительными приборами (тоже см. далее) и производить простейшие инженерные расчеты.
Из готового модуля
Способы сборки по пп. 1 и 2 на самом деле не такие уж простые. Корпуса готовых заводских инверторов служат одновременно и теплоотводами для мощных транзисторных ключей внутри. Если брать «полуфабрикат» или «россыпь», то корпуса к ним не будет: при теперешней себестоимости электроники, ручного труда и цветных металлов разница в ценах объясняется как раз отсутствием второго и, возможно, третьего. Т.е., радиатор для мощных ключей придется делать самому или искать готовый алюминиевый. Его толщина в месте установки ключей должна быть от 4 мм, а площади на каждый ключ должно приходиться от 50 кв. см. на каждый кВт отдаваемой мощности; с обдувом от компьютерного вентилятора-кулера на 12 В 110-130 мА – от 30 кв. см*кВт*ключ.
Готовые модули инверторов напряжения 12/220 В
Напр., в наборе (модуле) 2 ключа (их видно, они торчат из платы, см. слева на рис.); модули с ключами на радиаторе (справа на рис.) стоят дороже и рассчитаны на определенную, как правило, не очень большую мощность. Кулера нет, мощность нужна 1,5 кВт. Значит, нужен радиатор от 150 кв. см. Кроме него еще установочные комплекты для ключей: изолирующие теплопроводящие прокладки и фурнитура под крепежные винты – изолирующие чашечки и шайбы. Если модуль с теплозащитой (между ключами будет торчать еще какая-то фитюлька — термодатчик), то немного термопасты для приклеивания его к радиатору. Провода – само собой, см. далее.
Из ИБП (UPS)
Инвертор 12В DC/220 В AC 50 Гц, к которому можно подключать любые приборы в пределах допустимой мощности, делается из компьютерного ИБП совсем просто: штатные провода к «своей» АКБ заменяются длинными с зажимами под клеммы авто АКБ. Сечение проводов рассчитывается исходя из допустимой плотности тока 20-25 А/кв. мм, см. также далее. Но вот из-за нештатной батареи могут возникнуть проблемы – с нею же, а она дороже и нужнее преобразователя.
В ИБП применяются тоже свинцово-кислотные АКБ. Это на сегодня единственно широко доступный вторичный химический источник электропитания, способный регулярно отдавать большие токи (экстратоки), не «убиваясь» полностью за 10-15 циклов заряд-разряд. В авиации используются серебряно-цинковые АКБ, которые еще мощнее, но они чудовищно дороги, в широкий оборот не выпускаются, а их ресурс по бытовым меркам ничтожен – ок. 150 циклов.
Разряд кислотных АКБ четко отслеживается по напряжению на банку, и контроллер ИБП не даст «чужой» батарее разрядиться сверх меры. Но в штатных АКБ ИБП электролит гелевый, а в автоаккумуляторах жидкий. Режимы заряда в том и другом случае существенно отличаются: сквозь гель нельзя пропускать такие токи, как сквозь жидкость, а в жидком электролите при слишком малом токе заряда подвижность ионов будем мала и они не все вернутся на свои места в электродах. В результате ИБП будет хронически недозаряжать авто АКБ, она скоро засульфатируется и придет в полную негодность. Поэтому в комплект к инвертору на ИБП нужно зарядное устройство для аккумуляторов. Сделать его своими руками можно, но это уже другая тема.





































