Самостоятельное изготовление
Существует два типа коптилен с электростатическим контуром, которые возможно изготовить в домашних условиях своими руками:
- на старом телевизионном трансформаторе;
- на старом двухтактном двигателе или же катушке зажигания.
Различаются они между собой только теми блоками, посредством которых коптильня генерирует поле, а сам корпус и внешний вид могут быть одинаковыми.
Схемы и чертежи
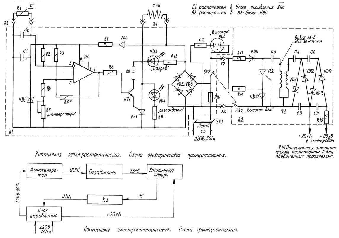
Чтобы сделать коптильню, необходимо четко понимать, как именно должен выглядеть и из чего состоит конечный результат работы. На общей схеме электростатической коптильни можно обнаружить все необходимые элементы, в частности и сам духовой шкаф, корпус которого может быть выполнен как из металла, так и из дерева или даже плотного пластика. Рядом с ним должен быть прикреплен генератор напряжения.
Подбор материалов и комплектующих
Напряжение в коптильной установке должно варьироваться в пределах 20-30 кВт, для чего используется высоковольтный генератор. Он также может быть изготовлен самостоятельно.
- Из катушки зажигания и машинного коммутатора. Блок высокого напряжения, собранный с помощью катушки и аккумулятора, представляет собой простую схему с источником питания и ключом. Задающий импульсы генератор должен быть с частотой 1-2 кГц, а напряжение всей цепи – 12 В, что потребует около 1-2 А.
- Из строчного трансформатора. Как и в первой схеме, здесь импульсы, поступающие от генератора, управляют транзистором. В итоге получается 20-25 кВт постоянного напряжения. И первый, и второй вариант схемы предполагают наличие генераторов, функционирующих на определенных частотах. В первом случае нужна частота 1000-2000 Гц, а во втором – 14000-16000 Гц. Лучше все же использовать генератор из развертки телевизора, так как он больше ускоряет движение частиц дыма, и процесс завершается раньше.
После выбора источника напряжения, необходимо перейти к изготовлению парогенератора. Самым лучшим корпусом для него послужит чугунная жаровня или нержавеющая кастрюля с толстыми стенками и дном. На дно тары насыпается слой крупы гранита или известняка в 2-3 см и укладывается нагреватель.
Отверстие, просверленное в крышке, закрывающей генератор, оборудуется штуцером и гибким пластиковым или металлическим гофрированным шлангом. Второй конец такого шланга присоединяют к охладителю дыма. Этот охладитель изготавливают из небольшой емкости для воды медной трубки длиной не менее 150 см. Медь сворачивают спиралью так, чтобы она помещалась в емкость, и к ее выводам присоединяют шланги от генератора дыма и вентилятора.
Инструкции по сборке
Самодельный коптильный шкаф лучше всего изготавливать из дерева или металла, но в последнем случае сложнее оборудовать изоляцию, да и стоит такой вариант дороже.
Собирается он размерами 70х50х100 см с дверью на петлях, которая должна очень плотно примыкать и не оставлять щелей. Анод (положительно заряженный электрод) выполняют из оцинкованной жести. Такую жесть снабжают остриями, которые направлены в сторону продукта – это создаст большую напряженность поля. Острия делаются с помощью надреза уголком и отгиба. Вместо жести, также можно приспособить металлическую ячеистую решетку.
Чтобы подготовить готовую коптильню к работе, необходимо расположить в скороварке или жаровне щепу и включить нагреватель. В коптильный шкаф загружают сало или рыбу и включают вентилятор. Как только дым начинает поступать в бесперебойном режиме, дверцу шкафа можно закрыть и включить генератор. После завершения процесса копчения генератор нужно отключить и подождать две минуту, чтобы он остался без напряжения. Прежде чем трогать шкаф, отключают парогенератор и вентилятор, устройство разгружается, и только после этого производится влажная уборка всех запачкавшихся поверхностей.
Электростатическая коптильня своими руками
Смастерить добротную электростатическую коптильню холодного копчения своими руками можно:
- на двухтактном двигателе или катушке зажигания;
- на старом телевизионном трансформаторе.
Друг от друга они будут различаться только генерирующими поле блоками, а по внешнему виду и корпусу останутся одинаковыми.
Схемы и чертежи
Схема агрегата для электростатического копчения довольно проста и включает в себя:
- корпус из диэлектрического материала, например, древесины или довольно прочного пластика;
- электростатическую излучающую сетку-подвеску;
- дымогенерирующий блок коптильни или генератор дыма;
- систему охлаждения дымового потока.
В нагреваемых тэном либо газовой горелкой сухих древесных пиломатериалах формируются клубы дыма нужной плотности и запаха, а вентилятором нагнетается такой объем воздушных масс, чтобы не произошло возгорания опилок.
Обильный дым охлаждается водой и по штуцеру попадает в духовой отсек.
На производительность коптилки и качество обработки продуктов влияет генератор напряжения. Его самым важным узлом выступает трансформатор, который должен вырабатывать напряжение от 10 до 30 тыс. вольт постоянного тока.



Коптильню можно сделать своими руками.
Подбор материалов и комплектующих
На небольшую электростатическую коптильню холодного копчения вместимостью около 3-5 кг сгодится трансформатор строчной развертки от лампового телевизора. Для более вместительного устройства можно задействовать катушку зажигания от автомобиля, способную выдавать свыше 30 тыс. вольт. Также понадобится:
- хороший сетевой кабель;
- блок питания;
- металлическая проволочная сетка;
- эбонитовые изоляторы или из крепкой древесины;
- умножитель напряжения.
При использовании трансформатора от нового телевизора с вакуумным кинескопом умножитель не потребуется, так как он уже встроен в данную аппаратуру.


Вполне рабочие самодельные варианты.
Инструкции по сборке
Самодельная электростатическая коптильня собирается в шкафчик с габаритами 70 х 50 х 100 см с плотно примыкающей дверцей на петлях и крышкой с закрепленным патрубком для соединения дымоотводной трубки и термометра.
Из металлической ячеистой решетки или оцинкованного жестяного листа выполняется положительно заряженный электрод.
Оцинкованный материал снабжается зазубринами, сделанными посредством углового надрезания с отгибом и смотрящими в направлении продукта для обеспечения большей напряженности поля.
Таким же образом делается анодная панель и помещается с двух сторон от катода. Та и другая часть анода соединяется проводом и заземляется. Если берутся металлические подвесы, установленные на изоляторы, они просто подсоединяются к трансформатору.
В том случае, если заготовки подвешиваются на деревянные палки, то к каждому куску подводится отрицательный вывод, для чего в мясные или рыбные продукты втыкаются штыревые электроды на глубину в пару сантиметров.



При сборке устройства – будьте внимательны.
Сборка самодельной электростатической коптильни
Альтернативой эбонитовым кольцам являются диэлектрические стержни из прочного дерева. То же самое касается и опор под решетку.
Корпус электростатической коптильни можно сделать из дерева/фанеры. Данный материал является диэлектриком, поэтому безопасен в использовании.
Корпус коптильни оборудуют крышкой. К ней крепят штуцер для крепления дымоотвода и термометр.
- Шланг надевают на штуцер и выводят в вентиляцию/форточку/окно.
- Самодельную электростатическую коптильню часто делают из плотного картона, фанеры или доски в виде вертикального ящика размером 40*40*60 см.
Распространенный вариант электростатической коптильни — прибор с системой охлаждения. Подходит для тех, кто экономит пространство и не хочет увеличивать длину дымохода.
Видео: обзор самодельной электрической коптильни
Благодаря дымоходу внутри камеры для копчения нет излишней задымленности. В заводских коптильнях встроены специальные датчики, регулирующие температуру внутри установки и степень насыщения дыма.
Внизу камеры устанавливают сетку, к которой при помощи изолированного кабеля подключают анод.
Подвешивают продукты — каждый кусок мяса/сала или рыбы на отдельный крючок. Заготовки подключают к катоду. Штырь плотно втыкают на несколько сантиметров.
Подключать к отрицательному полюсу напряжения нужно все сырье.
- Установку закрывают крышкой, и поджигают топливо.
- После того, как начнет вырабатываться заметный дым, трансформатор подключают к розетке.
Электрическая коптильня очень популярна не только среди владельцев собственных участков. Компактные электроприборы для копчения используют в домашних условиях. Самому сделать такой прибор несложно. Зачастую его собирают из старого холодильника или металлической емкости.
В среднем на приготовление заготовок уходит несколько часов. Все зависит от напряжения, температуры дыма, количества сырья и др. Владельцы самодельных электростатических коптилен отмечают, что установить оптимальное время для копчения можно только экспериментальным путем.
Процесс копчения в домашних условиях всегда был достаточно трудоемким мероприятием, особенно, если речь шла о наиболее деликатесной форме — холодной обработке дымом. Приходилось в течение долгих часов следить за температурой и качеством процесса, поддерживать исправную работу дымогенератора и, главное, контролировать, насколько точно поток дыма направлен на закладку из мяса или рыбы. Процесс можно серьезно упростить, если сделать своими руками электростатическую коптильню. Качество обработки практически не изменится, а забот и проблем заметно поубавится.

Электростатическая коптильня
Воздействие электростатического поля значительно ускоряет процесс копчения. Этот эффект достигается за счет глубокого и быстрого проникновения дыма в толщу продукта, причем ни аромат, ни вкусовые качества не страдают.
Принцип работы
Продукты подготавливают обычным способом и вывешивают из в коптильном шкафу. Запускают дымогенератор. При включении генератора высокого напряжения положительный заряд поступает на закрепленные на стенках медные проводники или решетку, отрицательный — на металлическое вешало и далее на продукт.
Воздушное пространство ионизируется, создается разность потенциалов, которая возбуждает взаимное притяжение противоположно заряженных частиц. В результате дым проникает в продукт глубоко и с большой скоростью.
Для получения копченостей требуется от 15 минут до нескольких часов, что значительно экономит время, особенно при холодном копчении. Щепы при этом уходит совсем немного.
Изготовление своими руками
Электростатическую коптильню можно сделать из обычной путем несложной модернизации. Для этого потребуется:
- генератор высокого напряжения;
- дымогенератор с нагнетателем и охладителем воздуха;
- медные проводники.
Систему при желании можно сделать на аккумуляторах, чтобы брать с собой в поход или на вылазку.
Высоковольтный генератор
На первом этапе нужно приобрести или собрать генератор высокого напряжения. Он потребляет около 5 Ватт в час, что при коротком периоде использования совсем незатратно. На выходе он выдает 30-40 киловольт,
Подготовка шкафа
Основное в устройстве электростатической коптильни — правильная модернизация шкафа:
- Закрепить клеммы в стенке сооружения.
- Натянуть внутри коптильни тонкие медные проводники, присоединив их к положительной клемме. Удобно пользоваться пластиковыми уголками с просверленными отверстиями через 50 мм.
- Вешало подключить к отрицательному полюсу.
Концы стержня лучше вставить в обрезки полипропиленовых труб и закрепить. Это будет препятствовать пробиванию на корпус высоковольтного заряда.
Техника безопасности
Чтобы предотвратить электротравматизм при работе с оборудованием, нужно соблюдать правила:
- устанавливать прибор на диэлектрическую прокладку;
- не трогать участки цепи под напряжением;
- загрузку и разгрузку проводить при выключенном источнике тока;
- не допускать соприкосновения продуктов с проводниками;
- электростатическое поле сохраняется до 10 минут, поэтому после отключения нужно дать ему нейтрализоваться.
Нельзя допускать попадания влаги внутрь приборов. Для этого их помещают в защитные пластиковые корпуса.
Как сделать коптильню из холодильника
Отслуживший свой век охладитель можно использовать как готовую удобную камеру для холодного копчения с незначительными доработками. Потребуется ввод для дымохода и вывод для дымовой трубы. Продукты можно разложить на заводские полочки.
Для горячего копчения нужна более основательная модернизация холодильника:
- пластмассовые части демонтировать, включая обшивку;
- закрепить внутри стальной поддон для стекающего жира;
- установить холодильник на подставку из кирпичей или блоков;
- снизу прорезать отверстие для дымохода, сверху — для отвода дыма.
Оборудовать очаг можно внутри самого холодильника. Для этого поместить туда электроплитку или ТЭН с поддоном для опилок.
Какие продукты можно готовить в коптильне
Продукты с высоким содержанием жира стоит коптить холодным методом. Большинство из блюд для приготовления холодным способом копчения стоит хорошо замариновать. Домашние колбаски, сало, большая мясная вырезка, мясной рулет, жирная рыба (скумбрия, лосось) и многое другое, под действием низкой температуры прекрасно провяливаются и отдают лишний жир. Кроме того, продукты с высоким процентом жирности сохраняют свежесть за счет длительного окуривания и могут храниться в течение месяца в холодильнике.
Овощи, курицу, морепродукты и нежирную рыбу (окунь, лещ) желательно коптить горячим способом. Довольно высокая температура обработки даёт аппетитную корочку и сделает блюда нежными с ярким вкусом. Но при этом время хранения таких продуктов не больше 4 – 5 дней.
Электрокоптильня – это прекрасный компактный агрегат, который позволит безопасно приготовить замечательные блюда из курицы, рыбы, мяса и овощей. Каждый семейный праздник или просто выходной, можно порадовать себя и своих близких качественными копченостями на семейном столе без лишних затрат, благодаря вот такому универсальному домашнему атрибуту.
Что такое копчение в электростатическом поле
Чтобы закоптить какое-либо мясо или рыбу, потребуется достаточно много времени. При традиционном способе, без электрического контура, дым медленно пропитывает тушки, растягивая эту процедуру на долгие часы (иногда даже дни). Другое дело — электростатическое копчение, при котором сроки готовки в разы меньше. Подобное ускорение обеспечивается за счёт следующих факторов:
- Применение дымогенератора вместо углей.
- Дым контактирует с сеткой, по которой течёт электрический ток.
- Дым ионизируется и поступает в коптильную камеру.
- Находящиеся внутри продукты присоединены к катоду.
- Разность потенциалов создаёт условия, при которых полуфабрикаты буквально притягивают дым.
- Ионизированные частички равномерно распределяются по всему объёму продукта, а не послойно, как это происходит при обычном копчении.

Готовка данным способом возможна в двух вариантах:
- Горячий метод — продолжительность процесса до 4 часов при температуре +120°С.
- Холодный метод (для терпеливых гурманов) — длится от нескольких часов до пары суток, при температуре +215°С.
Для полного представления мы подготовили подробное описание принципа работы такого устройства:
- Сырые ингредиенты укладываются (чаще всего их располагают вертикально, подвешивая на крючки) в камеру и сразу становятся элементом электрической цепи, пока ещё не активной.
- В отсек дымогенератора загружается опилки фруктовых деревьев (брикеты или стружка), запускается ТЭН.
- Далее плотно закрывают дверцу аппарата и выжидают около получаса, чтобы внутри скопилось достаточное количество дыма.
- Затем включается электростатическое поле. В следствие работы элеткронагревателя дым ионизируется и приобретает положительный заряд, а затем притягивается к отрицательному электроду — мясные и рыбные заготовки, в нашем случае. Благодаря мощной кинетической энергии, возникающей в результате взаимодействия разнополюсных зарядов, он проникает на всю глубину сырья, равномерно распределяясь по всей тушке. В обычной коптилке большая часть дымового потока пропадает впустую: оседает на стенках и просто выбрасывается. В связи с этим обработка занимает дольше времени, а продукция остаётся прокопчённой только в верхних слоях.
- После данной процедуры продуктам потребуется время, чтобы окончательно дойти. Их убирают в любое прохладное место — и там они дозревают.

Высоковольтный генератор для копчения электростатикой своими руками
==================================================================
Высоковольтный генератор (ВВГ) с питанием 5 вольт:
Высоковольтный генератор (генератор высокого напряжения) предназначен для создания электростатического поля внутри коптильни, и позволяет в десятки раз сократить время копчения и расход щепы.
Такой генератор выдает на выходе порядка 20 кВ ПОСТОЯННОГО (не импульсного) напряжения при токе нагрузки около 25 мкА, при этом имеет двойную гальваническую развязку от сети переменного тока 220В (при питании от сетевого блока питания). При питании от литий-ионного аккумулятора, такой вопрос вообще не стоит..Про питание от аккумулятора и про циклический таймер будет в следующих статьях.
Токоограничение высоковольтной цепи (резистор 10 мОм на выходе генератора) не позволяет образовываться сильным электрическим дугам и разрядам в коптильне, что предотвращает появление большого количества озона и снижает негативные последствия от поражения высоковольтным электрическим разрядом до минимума (в случае касания ВВ частей).
Хотя при правильной конструкции и грамотной эксплуатации коптильни такой удар вообще маловероятен, тем не менее, забывать о мерах безопасности не стоит, особенно людям с заболевания сердца, кардиостимуляторами и т.д..
Высоковольтный заряд на выходе генератора самостоятельно исчезает через 20-30 сек. после выключения ВВГ.
Схема высоковольтного генератора для электростатического копчения

Весь процесс сборки показан в видео – высоковольтный генератор для электростатического копчения своими руками
Для самостоятельной сборки ВВ генератора :
Внимание: иногда, при ПЕРВОМ нажатии, ссылка может открыться некорректно (браузер (особенно Mozilla firefox), направит вас на неправильную страницу Aliexpress, не соответствующую нужной ссылке). Пож-ста, нажмите на ссылку повторно. Если это не поможет, попробуйте скопировать ссылку и вставить ее в др
браузер
Если это не поможет, попробуйте скопировать ссылку и вставить ее в др. браузер.
Наборы для сборки ВВ генераторов http://ali.pub/2a4ps2
– с печатной платой http://ali.pub/2heb1j
Импульсные блоки питания AC-DC http://ali.pub/1zx9u5
– блок питания 100-240 V (AC) – 5V, 2А (DC) http://ali.pub/2gdpaq
Высоковольтные конденсаторы
– 30 кВ 680 пф http://ali.pub/2caleq
– 20 кВ (разная емкость) http://ali.pub/219hnc
Высоковольтные диоды 2CL77 http://ali.pub/1z9g3e
Резистор высоковольтный 10 мОм 2 Вт http://got.by/4qsooz
Резистор высоковольтный 10 мОм 5 Вт (рекомендуется) http://ali.pub/5g3odo
Транзистор D880 http://ali.pub/2gdqy8
Конденсатор 0,01мкФ 100В http://ali.pub/2emik9
Резистор 10 мОм 1Вт http://ali.pub/37p6b5 (они там разные, надо выбрать – 10М). Таких резисторов нужно 4 шт, соединяем их по 2 шт параллельно и 2 таких цепочки – последовательно.
В итоге получим 2Вт 10мОм Или, еще лучше – сделать 3 цепочки по 3 резистора (всего 9 шт). Эти сборки надо будет залить термоклеем или эпоксидной смолой.

Шланг (трубка) для аквариума 6 мм http://ali.pub/254pse
Пистолет для термоклея http://ali.pub/1m9g6v
Супер паяльник http://ali.pub/2i8y1t
Вентилятор DC 5V для охлаждения генератора http://ali.pub/2gdrpn
При заливке (пропитке) ВВ катушек парафином, я использовал самодельный вакуумный насос (на базе вот такого насоса http://ali.pub/fw9hv). Он подключен через MT3608 http://ali.pub/2ve5uv к литий-ионному аккуму на 3,7В.
Важно: т.к. далеко не все имеют опыт работы с радиоэлектронными компонентами, и т.к. мы имеем дело с продукцией из “поднебесной”, где очень часто попадается брак, рекомендую покупать комплектующих в 2-3 раза больше, чем требуется для сборки одного устройства!
мы имеем дело с продукцией из “поднебесной”, где очень часто попадается брак, рекомендую покупать комплектующих в 2-3 раза больше, чем требуется для сборки одного устройства!
Так же см. – что может пригодиться для коптильни: http://vitaliypavlov.ru/?p=1528
ВНИМАНИЕ ! Соблюдайте меры электробезопасности при работе с высоким напряжением!
Так же рекомендую обратить внимание на готовые высоковольтные генераторы для коптильни и сборно-разборную автономную электростатическую коптильню холодного копчения ЭВК-100, которые изготавливает “АТФ-Сервис” (г. Королев). ——————
——————
Зарегистрируйтесь здесь и покупайте с большой экономией ( кэшбек – возврат части денег за покупки)!
Станьте партнером AliExpress и покупайте со скидками!
Успехов!
Разберем – что такое электростатическая коптильня
В электростатической коптильне продукты готовятся быстрее за счет воздействия электростатического поля. Молекулы дыма могут проникать более глубоко в продукты, что положительно сказывается на скорости приготовления копченостей.
В последние годы такой вид копчения становится все более популярным, особенно если говорить о промышленном производстве.
Внешний вид и принцип действия устройства
Электростатическая коптильня имеет достаточно простое устройство. Точно так, как и в других вариантах коптилен, продукты нужно поместить с предназначенный для этого отдел.
Принцип действия несложный.
- Под воздействием электрического нагревателя в дыморегуляторе начинают тлеть опилки.
- Дальше дым проходит сквозь специальную заряженную решетку, которая имеет полюс высокого напряжения.
- Ионы очень быстро попадают внутрь продуктов, которые находятся на отрицательно заряженном полюсе.
- Процесс копчения таким образом сокращается в несколько раз.
- Во время работы электростатической коптильни, лишний дым будет выходить сквозь дымоход.
Основные преимущества
Многие уверены в том, что с помощью электростатической коптильни не получится приготовить действительно вкусные копчености. Но разница между конструкциями заключается только в том, что в электростатическом устройстве есть специальный блок, благодаря которому дым может проникнуть более глубоко в продукты.
Процесс приготовления напоминает готовку на пару, но вместо горячего пара используется влажный дым.
Конструкции такого типа обладают достаточно большим количеством преимуществ. К основным из них можно отнести следующее:
- Электростатической коптильней очень легко пользоваться и можно быстро приготовить в домашних условиях вкусные и ароматные копчености.
- Конструкция имеет небольшие размеры, поэтому легко может поместиться даже в квартире или на балконе.
- В продаже имеются модели, вес которых не превышает десяти килограмм.
- Электростатические коптильни изготавливаются из высококачественной нержавеющей стали. Материал считается не только безопасным, но и долговечным. Кроме того, благодаря использованию нержавейки, коптильня имеет привлекательный внешний вид.
- Во время процесса копчения не нужно постоянно находиться рядом с конструкцией.
- Все копчености готовятся без использования жира.
Электростатические коптильни также имеют несколько минусов. Они достаточно дорогие, поэтому дешевле будет самостоятельно сделать устройство. Кроме того, в продаже имеется небольшой выбор компактных моделей.
Из каких составляющих изготавливается
Собрать электростатическую коптильню своими руками очень просто. Достаточно подготовить все необходимые материалы и инструменты, а также ознакомиться со схемами и чертежами. Готовая конструкция будет состоять из таких частей, как:
- Корпус, для которого используется диэлектрический материал. Это может быть пластик, дерево или металл.
- Электростатическая «излучающая» сетка-подвеска, для которой используется стальная, латунная или же медная проволока.
- Дымогенератор или блок коптильни, в котором будет вырабатываться дым.
- Системы для охлаждения дымового потока.
Одной из самых важных частей считается генератор электростатического поля. Есть достаточно много разных вариантов конструкций, но не все они могут предоставить должный результат копчения.
В центральной части корпуса устройства нужно смонтировать съемную подвеску из проволоки, к которой будут прикрепляться предварительно подготовленные продукты.
Излучающая сетка должна аккуратно устанавливаться на стенки конструкции. Дымогенератор располагается в нижней части агрегата.
В более мощных моделях электростатической коптильни, дымогенерирующий блок достаточно часто делают отдельной конструкцией вместе с охладителем дыма. Оба элемента в таком случае располагаются за пределами корпуса.
Виды самодельных генераторов
Схемы самодельных дымогенераторов могут немного отличаться, но все они объединены общим устройством. Они включают камеру, в которой происходит процесс пиролиза, расположен источник нагрева, трубопровод для дыма и система охлаждения дыма. Изготовить устройство можно с применением подручных материалов. Можно сделать дымогенератор из огнетушителя, электроплитки или аквариумного компрессора. Рассмотрим эти и другие идеи подробнее.
Дымогенератор из электроплитки
Если идея домашней копчёной колбаски посетила вас только что, а заранее к ней вы никак не готовились, можно найти простой и быстрый способ: сделать его из электрической плитки. Все остальные детали можно поискать в сарае или гараже: бочка без дна или кусок жестяной трубы, кусок проволочной сетки, лист фанеры и щепа.
Практически на любой даче есть электроплитка, она и станет частью коптильни
Устраивать импровизированную коптильню лучше на улице, потом дома будет трудно избавиться от ароматов, которые пропитают все вещи. Устанавливают плитку в месте, до которого дотянется удлинитель. На электроплитку ставят бочку, в неё насыпают щепу. На 2/3 высоты бочка протыкается двумя арматурными штырями крест-накрест, на них укладывается сетка. Здесь будут подвешены ваши продукты. Сверху бочку накрывают листом фанеры или железа. Коптильня готова. Осталось только отрегулировать плитку на минимальную температуру, чтобы тлела щепа, и время от времени подкидывать в бочку свежий материал для пиролиза.
Процесс копчения с таким устройством не очень удобен тем, что нужно постоянно контролировать ситуацию, поднимать бочку для регулировки температуры, вынимать продукты для досыпки щепы
Такое устройство нельзя назвать правильным дымогенератором для холодного копчения, но для временного использования идея вполне подойдёт.
Генератор для коптильни из огнетушителя
Отличная идея для самодельного генератора дыма – использовать старый огнетушитель. У него нужно отрезать верхушку, она будет потом использоваться как крышка. Можно даже не убирать рычаг, он станет ручкой. Ниже среза в корпусе просверливаются два отверстия для доступа воздуха и выхода дыма.
Таким образом, вы получите генератор с верхним эжектором. Преимущество использования огнетушителя заключается в том, что он герметичен и прочен, имеет подходящий размер. Такая коптилка холодного копчения с дымогенератором, сделанная своими руками, может беспрерывно работать 10−12 часов.
Как сделать дымогенератор из огнетушителя в видеосюжете:
Watch this video on YouTube
Как использовать аквариумный компрессор для дымогенератора
Мы уже говорили о том, что для работы небольшого генератора дыма можно использовать маломощный аквариумный компрессор. Для этой цели потребуется активный компрессор, то есть тот, который устанавливается снаружи аквариума. Погружные аквариумные фильтры для дымогенератора не подходят.
Такой прибор вполне сможет обслужить небольшую коптильню объёмом 15−20 литров. Он обеспечит достаточную подачу дыма. Лучше, если устройство оснащено регулировкой мощности подачи воздуха. Подсоединить компрессор своими руками для дымогенартора несложно: если у него есть два выхода для воздуха, нужно объединить подачу в один канал и вставить шланг в штуцер для подачи воздуха в эжекторе.
Подобная система может работать хоть круглосуточно, помпа потребляет мало электроэнергии
Можно пойти и другим путём: использовать вентилятор для дымогенератора. Для этой цели подойдёт компьютерный кулер, он обеспечит необходимое нагнетание воздуха. Подробности работы в этом видео:
Печка-дымогенератор для коптильни
Для коптильни большого объёма потребуется полноценная печь. Печку дымогенератора для холодной коптильни несложно сделать своими руками: это элементарная буржуйка с двумя уровнями для топлива: нижний − для дров и верхний – для щепы. В нижнюю часть закладывают пеллеты, дрова или ставят портативную газовую плитку, которая будет нагревать верхнюю часть с опилками. От верхней части идёт труба − дымопровод, от нижней – обычная вытяжка, как для печи.
Для понижения температуры дыма трубопровод охлаждают, закапывая в землю или делая водяную «рубашку». Чтобы дым поступал в коптильню, трубу располагают с наклоном в сторону печки
Схема силовой части первого высоковольтного генератора:

Микроконтроллер генерирует циклический сигнал с периодом ~414-420ms, в течении которого частота меняется от ~167 до 277kHz.

Второй модуль по всей видимости является предыдущей версией первого, и кроме отличия в деталях имеет другие параметры по частоте:

Здесь сигнал имеет циклический период ~23ms, частота меняется от ~67 до 380kHz.
Выходной трансформатор имеет первичную обмотку 24uH и вторичную 465mH (измерения проводились на частоте 1kHz).
Проверка самодельным киловольтметром из наборного резистора в 500МОм и микроамперметра на 100uA показала, что первый модуль через штатный умножитель даёт ~14 киловольт при токе потребления 1.15А, второй, через умножитель первого, даёт 10.2 киловольта при среднем токе 260mA, т.к. первый высоковольтный генератор из-за неудачной конструкции умножителя пробивало по воздуху, для измерения пришлось поместить его в стакан с маслом.
Оба теста проходили при напряжении питания 12 вольт. Несмотря на заявленную продолжительность работы 24 часа, трансформатор преобразователя в процессе работы сильно нагревается, и больше одной-двух минут включать его не стоит, причем следует понимать что тепловизор не отображает реальный нагрев сердечника т.к. он находится под слоем компауда. В реальности трансформатор первой версии блока обжигает пальцы уже после двух минут непрерывной работы.
Электростатическая коптильня для себя, наиболее простой вариант
Коптить сало и мясо можно достаточно просто и в условиях городской квартиры, где нет возможности установить и запустить генератор дыма, и тем более нет способа избавляться от продуктов горения стружек. Поэтому домашние модели электростатической коптильни изготавливаются компактными и маломощными.
Основные преимущества приведенного ниже варианта электрической коптильной камеры заключаются в следующем:
- Очень простая конструкция;
- Минимальное количество материалов и деталей, требующихся для изготовления коптильни;
- Легкое обслуживание.
Основные положения и принцип работы коптильни с управляемым электростатическим полем изложены на видео
Конструкция камеры
Коптильня представляет собой корпус диаметром 300-350 мм и высотой 600-700 мм, можно использовать пластиковую или картонную трубу соответствующего диаметра. В нижней части корпуса изготавливается металлическое основание — гильза, лучше всего из алюминиевой или стальной емкости.
В данной конструкции нет отдельного выносного дымогенератора, вместо него используется встроенная модель. По сути, это лоток со всторенным электронагревателем. Так как объем электростатической камеры небольшой, то для одной сессии закладывается не более 70 мл мелкой опилки из бука или ольхи. В качестве нагревателя можно использовать китайский паяльник со снятой ручкой, вместо жала уложена согнутая спиралью медная проволока.
Основное количество дыма в коптильне образуется за счет возгонки сухой стружки при контакте с разогретой до 350-400 о С спиралью нагревателя. В результате дым для электростатического копчения получается более холодный, влажный и насыщенный, чем при термическом разложении древесины. Большая часть дыма охлаждается на конусной тарелке в нижней части коптильни.
Для того чтобы избежать утечки дыма, в верхней части крышки устанавливается патрубок тройник, на который одевается емкость для сбора конденсата и миниатюрный вентилятор. Часть воздуха и дыма из электростатической камеры откачивается через полихлорвиниловую трубку для того, чтобы создать разрежение и предотвратить утечку запахов и дыма.
Устройство электростатического блока
Электрическая часть коптильни состоит из трех частей:
- Генератора электростатического высокого напряжения;
- Подвески для мяса и рыбы;
- Направляющей сетки.
В верхней части коптильни на керамических изоляторах установлена решетка, на которую одевается подвеска с продуктами. К решетке подключается отрицательный электрод электростатического генератора. Вдоль стенок коптильни укладывается ватман с наклеенной проволокой, это положительный электрод. На проволоке припаяны заостренные отрезки из той же проволоки, они направляют поток заряженных молекул в сторону продуктов.
Схема генератора
Наиболее сложная часть электростатической коптильни — это электронная схема генератора постоянного высоковольтного напряжения. Схема генератора электростатики представлена ниже.
В основе схемы используется высоковольтный трансформатор ТДС17. Для формирования прямоугольных импульсов используется схема, собранная на NE555 из мощного полевого транзистора IRF3205, рабочая частота задающих цепей около 10кГц, но ее можно регулировать с помощью переменного резистора R5. В результате потенциал электростатического поля на сетке коптильни может изменяться в пределах 10%. Для питания схемы используют сборку ЕН 8 142 серии.
В качестве первичной обмотки используют многожильный медный провод диаметром 1 мм, десять витков наматываются непосредственно на магнитопровод. При настройке генератора высоковольтного поля, возможно, придется поменять местами подключение, чтобы на выходе получилась нужная для коптильни полярность.





































